Как планировать и бюджетировать корпоративное SEO
Опубликовано: 2022-08-16В идеальном корпоративном мире ваш директор по маркетингу должен планировать бюджет на SEO, оставляя вам удовольствие от построения стратегии без бесконечных попыток доказать рентабельность инвестиций для каждой позиции.
Как я уже сказал, идеал. Но не совсем реалистично.
Потому что директора по маркетингу часто слишком сосредоточены на стратегии бренда или его активации. Часто SEO является совершенно новым маркетинговым каналом для корпоративных компаний. Таким образом, SEO-специалисты предоставлены сами себе.
Любой, кому когда-либо приходилось планировать корпоративный бюджет на SEO, знает, что при выполнении этого варианта использования в бизнесе может показаться, что вы вынуждены есть бабушкин желейный салат. Это болезненный опыт.
Итак, как составить бюджет SEO для корпоративной компании?
Как корпоративный SEO-директор в нескольких компаниях, я имел возможность проводить бесчисленные часы за электронными таблицами и встречами, чтобы помочь высшему руководству понять, почему SEO заслуживает бюджета и как SEO повлияет на итоговую прибыль.
Ниже приведен мой пошаговый процесс построения бюджета SEO.
1. Понять бизнес-модель
Почему это первый шаг к разработке бюджета SEO для корпоративной компании?
Бизнес-модель говорит вам, какие проекты приносят деньги, а какие нет. Бизнес-модели двигают вашу организацию в определенном направлении.
Глубоко погружаясь в понимание бизнес-модели вашей компании, вы можете стратегически построить свой SEO-бюджет в соответствии с тем, чего хочет бизнес.
Если вы хотите работать на руководящем уровне в корпоративной компании, вы должны проникнуть глубже. Вы можете сделать это, найдя ответы на эти вопросы:
- Как ведут себя покупатели? Как они находят нас? На что они нажимают?
- Какой процент дохода приходится на каждую бизнес-единицу?
- Какие показатели дохода мы отчитываемся (LTV, CAC, маржа и т. д.)?
Бизнес-модель — это основа, на которой вы будете строить свою SEO-стратегию. Каждая отдельная бизнес-модель будет диктовать вашу тактику SEO.
Давайте рассмотрим несколько примеров.
Бизнес-модель Rover построена на привлечении потенциальных клиентов. Там есть красивая карта со списком выгуливающих собак. Следовательно, эту страницу необходимо настроить так, чтобы пользователи могли вводить свою информацию.

Бизнес-модель Yelp сосредоточена вокруг спонсируемых листингов и рекламных долларов. Страницы должны быть структурированы, чтобы поддерживать расходы рекламодателя.

2. Соотнесите SEO с доходом
Когда вы попадаете в корпоративную компанию в качестве SEO-директора или выше, вы не можете говорить с исполнительной командой C-suite, не упомянув о доходах.
Давайте представим, что вы выступаете перед генеральным директором. Генеральный директор хочет увидеть: «Я хотел бы предложить нам сделать X, что принесет $ZZZ и будет стоить Y долларов». Как бы вы заполнили пробел?
Вот как Мэтт МакКинли, SEO-менеджер Revolt Media & TV, восполнил пробел.
«X будет представлять собой один из самых больших проектов из дорожной карты SEO, который необходим для увеличения трафика/дохода. ZZZ измеряется потенциальным увеличением трафика, умноженным на среднюю стоимость заказа. Y будет стоимостью ресурсов, необходимых для проекта, таких как инструменты, время другой команды (разработчиков, дизайнеров, редакторов и т. д.), дополнительный персонал SEO и т. д.».
Если вы не упомянули о доходах, когда обращались к исполнительной команде, вы, вероятно, будете более смущены, чем Adidas после провала электронной почты на Бостонском марафоне.
Тяжело оправиться от этого, верно?
SEO-специалисты знают, как сложно связать доход с SEO, особенно если ваша аналитика не работает.
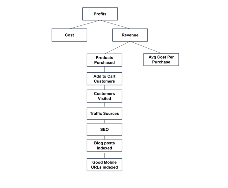
Меня часто спрашивают: «Если мы улучшим наш показатель скорости страницы на 10 баллов, как это повлияет на доход?» Связывание скорости страницы с увеличением дохода — долгожданная идея. Но мы должны вернуться к этому как-то.
Основываясь на приведенном ниже, вы можете сказать, что количество проиндексированных хороших мобильных URL-адресов влияет на наш органический трафик, а значит, на новых клиентов и доход.

Теперь вы можете сделать такое заявление:
«Каждый проиндексированный хороший мобильный URL стоит 10 долларов. Если мы улучшим количество хороших мобильных URL-адресов на 50%, мы можем оценить дополнительную ценность в 5 миллионов долларов».
Вы чувствуете этот запах? Пахнет БС. Это потому, что это так.
Тем не менее, именно так действуют руководители корпоративных компаний. С помощью этих приблизительных расчетов вы можете более стратегически определить потенциальную ценность проекта.
Помните, что это не должно быть на 100% точным. Руководители хотят видеть, что вы смотрите не только на трафик.
Например, допустим, вы хотите создать серию руководств по покупке, но вам нужно расширить ресурсы.
Чтобы продать это исполнительной команде, вы должны начать с чего-то вроде: «По нашим оценкам, наши руководства приносят дополнительный доход в размере 20 000 долларов США».
Теперь, чтобы заставить эту информацию работать до 20 000 долларов, вам нужно взглянуть на исторические данные. Покажите сценарий роста доходов до/после публикации руководства.
Вы можете посмотреть категории. Используя приведенный выше пример, вы можете получить данные о продажах категории Xbox после запуска руководства по покупке.

Давайте рассмотрим еще один пример. Я работал над запросом бюджета для дополнительных писателей для компании по недвижимости.
Вот как я превратил гипотезы в ROI:
У нас есть потенциал получать от блога 2 910 000 долларов каждый месяц с рентабельностью инвестиций 93%. Это основано на предположениях, представленных ниже.
- 160 часов в месяц для [LIST TEAM MEMBERS] на управление блогом (80 часов на человека в месяц)
- 23 720 долларов США в месяц на оплату труда по управлению блогом.
- 18 720 долларов США в месяц для [LIST TEAM MEMBERS] за управление блогом (117 долларов США в час)
- 5000 долларов в месяц для внештатных авторов (это наш текущий бюджет на 20 блогов, которые мы создаем сегодня)
- Дополнительные расходы в размере 5000 долларов США в месяц для новых внештатных авторов)
- 500 долларов США в месяц на технологические расходы (хостинг, плагины для обслуживания, Semrush и т. д.). Это предположение.
Ведение блога обходится нам в 29 220 долларов в месяц.
Предположим, что после посещения блога за месяц подписывается 30 человек.
Если мы продаем дом за 150 000 долларов и получаем чистую комиссию в размере 2,2%, эта сделка стоит 3300 долларов. Однако, если мы совершим больше транзакций между объявлениями, продажами и т. д., это принесет дополнительный доход в размере 18 950 долларов США. Если семья имеет хорошие связи и может отправлять нам две транзакции по 3300 долларов в год в течение 15 лет, это еще 99 000 долларов дохода. Другими словами, эта транзакция на 3300 долларов является мостом к общей стоимости жизненного цикла клиента в размере 121 250 долларов.
Но мы знаем, что расходы на блог компании составляют 29 220 долларов в месяц. 29 220 долларов США составляют примерно 24% от 121 250 долларов США, потраченных на расходы. Таким образом, мы получаем 92 030 долларов.
Итак, давайте предположим, что пожизненная ценность нашего клиента для блога составляет 92 030 долларов.
Мы будем получать 2 760 900 долларов от блога каждый месяц (30 регистраций с блога в месяц x 92 030 долларов).
Наш ежемесячный ROI программы ведения блога составляет 93%. (2 760 900 долларов США от ежемесячного дохода – инвестиции 29 220 долларов США = 2 731 680 долларов США, разделенные на инвестиции 29 220 долларов США = 93%).
Вот ссылка на мой пример документа, чтобы дать вам что-то для работы.
Опять же, это не должно быть точным. Это просто предположения, основанные на данных.

Получайте ежедневный информационный бюллетень, на который полагаются поисковые маркетологи.
См. условия.
3. Прогнозируйте SEO-трафик
«Эй, нам нужен прогноз для SEO в 2023 году». Это частый вопрос, который я получаю от генеральных директоров, финансовых директоров, директоров по маркетингу и т. д.
Прежде чем прогнозировать трафик, необходимо понять бизнес-модель.
Если у вас есть четкое представление о бизнес-модели, вы можете сегментировать свое прогнозирование на основе бизнес-структуры, а не типа страницы.
Например, я работал над проектом Brother USA. Изначально я начал расставлять приоритеты по типу страницы.
Но как только я понял бизнес-модель и различные бизнес-подразделения, я смог сделать более точный прогноз.

Как только вы узнаете, какие области веб-сайта вы прогнозируете, вы можете приступить к созданию электронной таблицы бюджета SEO.
Я связался с Джори Форд, директором по маркетингу в FoodBoss, чтобы лучше понять, как прогнозировать SEO. Форд поделился:
«Я обрисовываю существующий трафик. Затем определите прогнозируемый рост на основе действий SEO. После этого я сопоставляю этот рост с существующими показателями конверсии, чтобы показать прогнозируемые конверсии. Затем я применяю общую ценность этих конверсий, поскольку она связана с бизнесом, чтобы получить приблизительный диапазон потенциальной финансовой выгоды, будь то доход или просто «ценность» по сравнению с «затратами».
Итак, вы можете видеть, что все это основано на гипотетических сценариях.
Вот почему я рекомендую подумать о четырех различных сценариях, чтобы дать вашему руководителю решение, основанное на воздействии.
- Сценарий 1: базовый уровень (если мы ничего не делаем)
- Сценарий 2: Консервативный
- Сценарий 3: средний
- Сценарий 4: Оптимистичный
Например, если Best Buy хочет расширить свои руководства по покупке, вы можете разбить инвестиции на что-то вроде этого.

Если вы хотите узнать больше о финансовых моделях, я рекомендую курс SEO MBA Тома Кричлоу. Кроме того, потрясающая статья Тома Каппера о SEO-прогнозировании в Google Sheets.
С другой стороны, вы можете пойти другим путем, если вы агентство. Я связался с Уиллом Кричлоу, генеральным директором Searchpilot, и он поделился своим мнением о том, как его агентство работает с корпоративными компаниями.
«Мы начнем с тенденции Google к тому, что внутреннее SEO становится более непредсказуемым и менее управляемым правилами, чем когда-либо прежде, и рост их использования AI / ML продолжает эту тенденцию. Это, в сочетании с самыми большими проблемами, с которыми сталкиваются крупные организации с SEO, заключается в том, чтобы сделать это, и доказательство результатов позволяет нам утверждать, что их стратегия на месте должна строиться на SEO-тестировании. Исходя из этого, мы строим бюджетный вариант на основе модели рентабельности инвестиций, которая предполагает определенную частоту тестирования, процент положительных тестов и типичные повышения».
SEO-тестирование недооценивается в корпоративных компаниях. Если у вас есть возможность проводить A/B-тестирование вашей тактики SEO, вы можете лучше обосновать рентабельность инвестиций в SEO.
Перед тем, как представить бюджет вашего предприятия на SEO своим руководителям
Получите представление об общем маркетинговом бюджете
Золотое правило бюджетов компаний всегда заключалось в том, что 10% доходов вашей компании идут на ваш маркетинговый бюджет.
Затем эти 10% делятся между онлайн- и офлайн-каналами.
Согласно отчету Gartner «Маркетинговый бюджет на 2022 год», в 2022 году директора по маркетингу тратят 56% всего маркетингового бюджета на онлайн-каналы.
Это означает, что вы боретесь за крошечный кусочек пирога.
Вот гипотетический диапазон корпоративных SEO-компаний и то, сколько они должны тратить на онлайн-каналы.

Прежде чем указывать свой бюджет, вам нужно посмотреть на маркетинговый бюджет, прежде чем просить что-то сверх общего маркетингового бюджета.
Сравните свой бюджет на SEO с бюджетом на контекстную рекламу.
Опять же, гипотетически, 56% всего маркетингового бюджета приходится на онлайн-каналы. Теперь вы конкурируете с другими онлайн-каналами за бюджет.
В том же отчете Gartner директора по маркетингу рассказали, как распределяется бюджет на маркетинг онлайн-канала:
- 10,1% на социальную рекламу
- 9,8% на поисковую рекламу
- 9,3% на цифровую рекламу
- 8,8% на цифровую видеорекламу
- 8,1% партнерам
- 8,1% на цифровую аудиорекламу
- 8,5% на SEO
- 7,8% на контент и обмен сообщениями
Это шокирует. Из 56% общего маркетингового бюджета онлайн-каналов директора по маркетингу выделяют 8,5% на SEO.
Вот как это может выглядеть для вас:

Затем, с вашим бюджетом на SEO, вам нужно определить, какой процент идет на техническое, контентное и линкбилдинг.
Глубокое понимание маркетингового бюджета дает вам приблизительное представление о том, к какому бюджету вы могли бы стремиться.
Примите отстой корпоративных бюджетов SEO
Доказательство рентабельности инвестиций в SEO может показаться бессмысленной, бесполезной и утомительной задачей, состоящей из лжи.
Но как SEO-специалисты, мы должны смириться с этим.
Конечно, вам это может показаться чушью. Но для вашего директора по маркетингу или генерального директора это может стать сигналом тревоги о том, что вы кричали. Говоря на деловом языке, вы говорите на языке своих руководителей.
Правда в том, что SEO-специалистам нужно перестать говорить о трафике и просмотрах страниц и начать говорить о доходах.
Бюджетные таблицы не сексуальны. Но предположения свободны.
Помните, речь идет не о точном научном методе. Речь идет о том, чтобы дать вам возможность связаться с высшим руководством.
Я описываю существующий трафик, прогнозируемый рост на основе действий и сопоставляю этот рост с существующими показателями конверсии, чтобы показать прогнозируемые конверсии. Затем я применяю общую ценность этих конверсий, поскольку она связана с бизнесом, чтобы получить приблизительный диапазон потенциальной финансовой выгоды, будь то доход или просто «ценность» по сравнению с «затратами».
Я хотел бы предложить увеличить количество активных пользователей в месяц на 20%, что позволит достичь ZZZ долларов на основе LTV или стоимости первой покупки пользователя и обойдется нам в Y долларов, чтобы достичь этого уровня в течение следующего периода времени ABC.
Мнения, выраженные в этой статье, принадлежат приглашенному автору, а не обязательно поисковой системе. Штатные авторы перечислены здесь.
