Paystand 1,007% 增長的內容營銷策略
已發表: 2022-01-17
高流量並不是高轉化率的代名詞。 這是一個痛苦的事實,許多內容營銷人員都很難學會。
需要明確的是,高流量本身並不壞。 除非,如果您擁有 SaaS 業務,您需要的是大量用戶。 不僅僅是高流量。
Paystand 是活生生的證明,您可以發展您的 SaaS,而不必過於專注於 SEO 特技。
自己檢查一下:根據 SimilarWeb 的數據,每月有 39,995 次流量。 數十萬客戶。 過去三年預計增長 1007%。
但這還不是全部。 您應該挖掘 Paystand 有幾個原因。 這裡有幾個:
- Inc. 5000 榜單上矽谷增長最快的 10 家私營公司之一。
- 每月支付收入同比增長 200%。
- 每年有 150 家企業客戶。
相當不錯的統計數據,對吧?
哦,我有沒有提到他們最近的 2000 萬美元 B 輪融資? 好吧,我們都同意風險投資無所畏懼地押注公司的未來。
Paystand 花了七年的時間才達到現在的水平。 但與大多數 SaaS 公司不同的是,一開始他們並沒有急於建立一支銷售專家團隊。 相反,他們花費了數年時間進行試驗,為客戶服務,並創建有效的解決方案。
現在 Paystand (幾乎)處於其遊戲的頂端,我決定向您展示他們使用內容營銷來增長和分享一些 .
提示 1:保持一致
當您向 SEO Ninjas 詢問 SEO 的秘訣時,他們喜歡給您 2 美分的提示:
- 在 Quora 上回答問題。
- 用關鍵字填充您的博客。
- 使用 DA 17 發送 1000 封電子郵件以獲得來自流氓網站的兩個反向鏈接。
- 或者,當然,招募他們並每月支付 10,000 美元。
但實際上,SEO的秘訣在於一致性。
是的,你聽到了。 SEO的第一個秘訣是不斷發布精彩內容。
就像付款台一樣。

Paystand 的博客自 2013 年開始運營。直到 2020 年,他們才在 Google 的首頁上發表了第一篇文章。

有問題的博客文章每月吸引近 1000 名訪問者,並以 334 個關鍵字進行排名。
萬一您想知道,這篇文章只有 1,602 字長。 不是一萬字。 只有1,602。

這篇文章成功的關鍵?
- 不是字數。
- 不是使用的關鍵字數量。
您只需比較處理相同主題的文章,即可意識到最好的 SEO 技巧就是寫出好的內容。
你明白了,使這件作品排名的原因是內容的質量。
要點: SEO 是一個長期的遊戲,你不應該期望立即獲得它的好處。 在您的博客和製作高質量內容的方式上保持一致。 製作人們想讀的東西。
提示 2:採用以客戶為中心的方法
如果他們的文化不允許,任何公司都不可能以客戶為中心。
在早期,公司通常以產品為導向,甚至以銷售為導向。 很少有公司在業務開始時就關注客戶。
事實是:要擁有客戶喜歡的出色產品,您必須聽取他們的意見。 首先是建立以客戶為中心的公司文化。
與許多公司不同,Paystand 從一開始就听取客戶的意見,並沒有等到擁有 500,000 名客戶才關注客戶的需求。
隨著時間的推移查看 Paystand 的產品並進行前後比較。 然後你會注意到劇烈的變化。
以下是 Paystand 方法的概述,以了解哪些方法對他們的客戶有效(或無效)。
1. A/b 測試定價選項
許多營銷人員極力反對 A/B 測試定價。
老實說,他們是對的! 定價很難正確。 如果以錯誤的方式操縱它,它可能會使您的企業客戶付出代價,甚至導致公司破產。
還記得 JC Penney 的傳奇嗎?
故事的簡短版本是,他們當時的首席執行官羅恩約翰遜想通過改變定價來玩弄消費者的心理。
JC Penney 的舊定價很受零售商歡迎,因為它鼓勵購物者說服他人購買。 這種定價模式非常好,以至於創造了前所未有的嗡嗡聲機器。 突然間,羅恩·約翰遜決定重塑這一定價策略——效仿蘋果的策略。 該公司改變了地面商品,取消了優惠券折扣,並增加了精品店/街道。
這是一個很大的錯誤。 因為,當然,零售店和蘋果商店是不同的。
Apple 客戶知道他們想要什麼,並且願意為此付費。 他們不需要傳統的促銷活動被吸引到商店。 此外,根據 OpenView 增長副總裁 Kyle Poyar 的說法,Ron 讓他們的客戶難以購買——這是品牌所犯的最大定價錯誤之一。
最終結果是 JC Penney 的銷售額急劇下降,而 Ron Johnson 被趕下台。
設定價格不是模仿你的競爭對手。 Paystand 很早就明白這一點。 他們首先根據他們認為對客戶方便並符合 Paystand 目標的方式重新調整定價。
首先,他們嘗試了(低、中、高)定價,這更像是一種經典的包裝模式。

然後他們繼續使用相同的模型,但這次允許 14 天免費試用。 這是當今絕大多數 SaaS 公司使用的模型。

在撰寫本文時,Paystand 的定價並不相同。 Paystand 不再顯示其定價。 然而,他們確實有一個著陸頁,突出了他們產品的優勢。 如果潛在客戶感興趣,他們可以要求演示。

無論您是大型企業還是小型企業,這裡都有一些關於如何正確定價的提示——就像 PayStand 一樣。
1. 了解是什麼激勵了您的客戶。
它可以幫助您了解他們為什麼要支付 $$$ 來使用您的產品。 更重要的是,當您決定重新調整價格時,您還可以了解產品的哪些方面。
2. 試驗你的定價策略。
您的業務價值會隨著時間的推移而波動,您不能堅持使用相同的舊定價方案。 您必須進行 A/B 測試。 害怕改變你的價格是沒有意義的。 您可以進行定價更改,但盡量不要像 JC Penney 那樣做。 嘗試不同的模型並堅持使用最有效的模型。
3. 傳達您的定價變化。
在不調節客戶的情況下在一夜之間改變定價是不可能的,也是自殺的。 確保讓您的客戶參與到這個過程中。 讓他們做好準備接受這些變化。
如果您想了解有關如何正確定價的更多信息,請查看 Kyle Poyar 的此演示文稿。 他談到了公司在為其軟件定價時所犯的 5 大錯誤。
2. 在你的聽眾所在的地方
Paystand 在 Gary Vee 開始宣傳之前加入了社交媒體平台。 早點使用社交媒體的好處是,您可以在行業變得人滿為患之前開始建立您的受眾並確立自己的權威。

在他們創建的最初幾年,Paystand 在 Twitter 上關注潛在客戶和幾乎所有人。

他們還使用 Twitter 作為回應客戶擔憂的媒介。

Paystand 還在社交媒體上竊取競爭對手不滿意的客戶。 耐克和可口可樂等品牌更經常使用這種策略。

要點:不要急於做出客戶不同意的更改。 你應該讓你的客戶參與到你所做的每一個改變中。 成為您的客戶群所在並傾聽他們的聲音。 這將幫助您了解哪些變化是受歡迎的,哪些是不受歡迎的。
提示 3:使用口碑策略為您帶來優勢
口碑是最好的營銷渠道。 我們可以爭論幾個小時,我的意見將保持不變。

尼爾森和奧美也會這麼說。 在他們的一項研究中,尼爾森發現 92% 的消費者相信他們親戚的建議。
奧美還在一項研究中透露,74% 的消費者認識到口碑是他們購買的決定性因素。
自從他們的第一個產品推出以來,Paystand 通過使用兩種加速口碑的營銷技術引起了很多轟動。
1. 通過品牌合作創造病毒式傳播
當你開始一項新業務,而你的品牌還沒有達到頂峰時,讓自己站在人群面前的最好方法是與人/公司交朋友或給他們留下深刻印象。
此方法保證您:
- 引起更廣泛受眾的關注。
- 獲得免費廣告。
此策略的結果可能會有所不同,具體取決於您如何進行。 如果你做得好,你會通過口碑獲得很多客戶。 如果你走錯了路,你就完蛋了。

Paystand 從一開始就利用了品牌合作夥伴關係。 他們出現在虛擬產品發布和實體活動中。

品牌合作是一條雙向的道路。 每個聚會都會帶來一些東西。 因此,Paystand 會為他們的合作夥伴做廣告。

當您想要建立品牌合作夥伴關係時,需要考慮兩個因素:
1. 其他品牌是否符合您的價值觀?
如果您在公司中提拔女性,您可能不想與一家首席執行官因對女性的不當評論而聞名的公司合作。 這樣做會讓你的投資者和客戶生氣——這對你的業務不利。
2. 您的品牌合作夥伴的受眾是否適合您的產品?
如果您的公司銷售輪胎,您沒有理由與銷售花生的公司合作。 但是,如果您銷售襪子,理想的品牌合作夥伴可能是鞋業公司。 確保您的品牌合作夥伴的受眾符合您的理想角色。
2. 推出內測以製造稀缺性
Beta 測試對營銷和產品開發一樣有用。 通過創建私人測試版社區,許多品牌已經能夠將其產品用戶提高 10 倍。
以下是 Beta 測試如何幫助 Paystand 提升用戶獲取率:
1. 使用內測版營造排他感
當該公司推出其產品時,它是只接受邀請的——有一個等待名單的感興趣的用戶熱衷於試用這些產品。

這種營銷技術隱含地增加了產品需求。 人類喜歡感到特別。 這就是 Beta 測試的作用:讓您的客戶感覺像 VIP。 就像 Clubhouse 現在正在做的那樣。
有時 Paystand 會親自邀請客戶專門參與他們的 beta 測試。 這只會讓他們的產品更加“令人羨慕”。

如果您想利用稀缺性來提高公司的銷售額,Supreme Sportswear 也是一個很好的榜樣。
2. 使用私有 beta 進行 A/B 測試
Paystand 利用了 Beta 測試並改善了客戶體驗。 這使他們能夠避免在實際產品發布期間犯錯誤。
他們能夠測試他們的 CTA、界面設計和消息傳遞——同時關注客戶的偏好。
了解 Paystand 的 CTA 如何從“加入候補名單”到“立即開始”再到“了解更多”。

3. 使用內測獲得忠實觀眾
滿意的 Beta 測試人員是終生客戶。 沒有數據支持這一點,但我會忠於一個讓我開心的品牌。
Paystand 從其私人測試版中獲得了一些忠實用戶,這些用戶有助於教會公司哪些產品有效,哪些無效。 這使得 Paystand 能夠修改其產品並提供人們真正想要的產品。
看看 Paystand 是如何從“我什麼都做”到“我只做一件事,我擅長的”。

要點:您準備好使用 Beta 測試來大力推動您的營銷了嗎? 這裡有一些提示可以幫助您從今天開始:
- 讓您的產品看起來只適合某些人。 讓您的產品用戶感到臭名昭著。
- 開始尋找可能對測試您的產品感興趣的有影響力的聲音。 把你的恐懼和自負放在一邊,讓他們與觀眾分享產品。
提示 4:通過在著陸頁上加倍提高轉化率
Paystand有很多登陸頁面。 儘管每個頁面都針對不同的產品,但副本仍然具有相同的結構。 重點是網站的主頁。

主頁(直到 2020 年 1 月)如下所示:

但在 2020 年,它進行了重新設計,甚至信息也發生了變化。
他們為什麼選擇這樣做?
“僅僅因為我們已經進化了。 也因為我們現在擁有奢侈。 早年,我們專注於開發技術和產品,開創商業金融新時代。 品牌不得不等待,”Paystand 營銷副總裁 Mark Fisher。
以下是品牌重塑的過程:

如您所見,主頁上並沒有充滿銷售字眼。 文案簡潔明了。 當然,如果訪問者正在尋找其他信息,他們可以向下滾動頁面。 該策略僅有助於闡明一件事:CTA。 這也使遊客不那麼分心。
隨著時間的推移,主頁上的 CTA 按鈕發生了顯著變化。 這讓我意識到他們一直在主頁的首屏部分進行 A/B 測試,以查看最有效的方法:
測試 A :“獲取演示”按鈕,然後是電子郵件訂閱字段(兩步選擇加入)
測試 B :“了解更多”按鈕,該按鈕還指向一個選擇加入的電子郵件地址字段(分兩步選擇加入)

在主頁上也可以看到的一項重大變化是,他們在社交證明和推薦部分上加倍了。 這使他們在潛在客戶眼中更加可信。

讓我們分解頁面,以便您可以在需要時對其進行逆向工程。
這是首頁在首屏上方的樣子:

- 突出顯示的三個詞以吸引訪問者的注意力。 這些話讓讀者對 Paystand 做了什麼感到耳目一新。
- 對使用 Paystand 可以做什麼的簡單明了的描述。 B2B 支付仍然是企業背後的痛點。 借助其解決方案,Paystand 可以在它破壞您的業務之前解決這個問題。
- 這句話解釋了 Paystand 在過去的客戶中已經取得的成就。 這部分的重要性在於聽起來可信。 許多公司聲稱能夠做他們從未做過的事情。 Paystand想要與眾不同。 “100,000”這個數字強調了有多少公司已經成功使用了 Paystand。 不是 2。不是 10。十萬家公司。 足以讓您決定加入交易。
- 同一“首屏”頁面上的兩個 CTA。 將您的 CTA 放在網站的這個特定部分的好處是它可以增加轉化率。 在一項名為“被看到的重要性”的研究中,谷歌發現首屏按鈕對用戶的可見度為 73%。 相比之下,首屏下方的可見度僅為 44%。
Paystand 依靠兩個 CTA 來提高轉化率。 你可能會想,“這很混亂。” 事實上,它不是。 首先,兩個 CTA 都指向同一個頁面:選擇加入電子郵件地址頁面。
此外,在同一頁面上有兩個 CTA 可以讓您測試哪個按鈕獲得的點擊次數最多。 這種方法被多個品牌使用,例如 Moz、Flickr、Asana 和許多其他品牌。
5. 顯示 Paystand 工具界面外觀的插圖。 它是產品的一種預覽。 大多數會計軟件類似於 Excel 或 Google 電子表格。 而且您知道管理電子表格有多麼複雜。
通過圖片,Paystand 展示了界面的人性化和豐富多彩。 這鼓勵訪問者對產品更感興趣。

6. 在改造他們的主頁之前,Paystand 只展示了以他們為特色的媒體。 就社會認同而言,這是一個良好的開端,但任何人都可以聘請公關公司並在出版物中獲得專題報導已不再是秘密。

此外,僅僅因為 TechCrunch 在您的產品上扔花並不意味著它有用和實用。
如果你想駕駛我的噴氣式飛機,請告訴我你曾經駕駛過飛機。
這就是 Paystand 通過顯示他們的軟件為其創造了奇蹟的客戶列表所做的。 這讓潛在客戶相信他們的投資是安全的。

7. 本節更詳細地解釋了使用 Paystand 解決方案的優勢。 在某種程度上,這也是公司所做的(或可以幫助公司做的)。

8.這部分是混合的。 一方面,它談到了使用 Paystand 的優勢。 另一方面,它突出了Paystand的功能。
優勢在於 Paystand“幫助以最快和最簡單的方式發送和接收資金”。 借助“Paystand Bank Network”功能,公司可以利用這一優勢。
這個複制公式允許 Paystand 在一個部分中結合兩個有說服力的因素(好處 + 功能),同時專注於清晰和簡單。

9. 戰略工廠研究表明,定期使用客戶推薦可以產生大約 62% 的收入。
在其網站的先前版本中,Paystand 沒有提供任何推薦。 只有在改造之後,他們才開始在每個著陸頁上放置一個。

10. 著陸頁的主要 CTA。 通過強調公司克服支付問題的可能性,Paystand 為潛在客戶提供了一個嘗試的理由。
您是否注意到頁面上沒有提到定價?
嗯,那是因為 Paystand 不想給人一種他們在拼命賣東西的印象。 這種方法使潛在客戶對品牌感到更加舒適和自信。
提示 5:使用對話營銷來產生更多潛在客戶
平均著陸頁轉化率僅為 2.35%。
戲劇性的,不是嗎?
原因是消費者不再有耐心被困在一個冰冷、沒有人情味和銷售的漏斗中。
此外,營銷變得過於乏味和正式。 不尊重個性化規則的線程化電子郵件——讓潛在客戶感到無聊。 或者想想那些沒有解決買家顧慮的 17,500 字的銷售頁面。
相關文章:電子郵件營銷終極指南
對話式營銷使您可以與客戶和買家建立關係並創造真實的體驗。
如何?
通過即時通訊。 想一想:人們喜歡聊天,因為它速度很快,而且不會讓您等待數小時才能得到回复。
在一項研究中,Twilio 透露,90% 的消費者希望使用即時消息而不是電子郵件與企業進行交流。 想想為什麼 LinkedIn、Slack 和 Microsoft Teams 如此受歡迎。
Paystand 決定使用聊天機器人及時回答買家的問題,而不會浪費他們的時間。

與流行的看法相反,您可以配置聊天機器人來發送非機器人消息。 方法如下:

1. 定義聊天機器人的目的。
如果您想讓您的聊天機器人更具會話性,第一步將是定義其主要目標。
它是發送笑話的機器人嗎? 向用戶發送提醒? 還是通知訪客?
以下是 Paystand 聊天機器人的用途列表:
- 歡迎訪問者訪問網站。
- 幫助訪客安排與工作人員的約會。
- 為人們註冊他們的活動(訓練營、網絡研討會等)。
- 告訴人們更多關於 Paystand 的服務和產品的信息。
2. 給你的聊天機器人一個角色
您的聊天機器人需要有一個角色。 否則,它將面臨與您的聽眾交流的問題。
定義角色為您的聊天機器人提供真實性、語氣和風格以及個性。 它還允許您定義寫作風格、成熟度和禮貌。
把它想像成他們要求你寫一個關於外星人的故事的任務。 顯然,你不能寫任何準確的東西,因為“外星人”是模糊的。 所以,你需要更多的細節來寫你的敘述。
現在想像一下被要求寫一個關於一個 6 英尺高、藍色皮膚、喜歡披薩的外星人的故事。 更有用不是嗎?
這裡有一點關於 Paystand 聊天機器人的特點。
- 很專業。
- 語言很嚴肅。 沒有俚語。 沒有表情符號。
- 語氣是對話和信息豐富的。
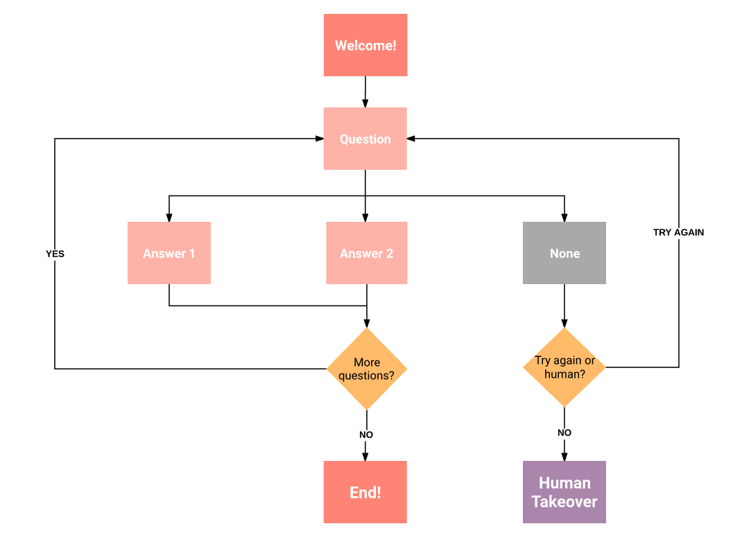
3.創建對話圖
每個人都喜歡短信,因為它們簡短而中肯。 當它們冗長且充滿未指定的信息時,它們會變得非常乏味。聊天機器人消息傳遞也是如此。
這就是為什麼你需要一個對話圖。 它允許您將對話組織成小塊,從而為您的聊天機器人的消息提供結構和精確度。
這是Paystand對話圖的一點點:
問候語:這是對話開始的部分。 問候的形式取決於目標受眾。
Paystand 面向中小型企業、企業和電子商務企業。 所以語言有點嚴肅。

詢問:這使您可以建立對話的基礎。 它將使聊天機器人能夠繼續討論。

通知:此元素允許您的聊天機器人提供請求的信息。

錯誤:此元素允許您在聊天機器人不理解或未能滿足請求時定義它的答案。

結論:這個元素可以結束對話。

您的對話圖應該反映您希望用戶擁有的體驗。 另外,請記住,您需要為多個對話場景創建多個圖表。
這是對話圖的示例。

一旦你的圖表準備好了,你就可以開始編寫腳本了。 然後,您可以與您的朋友或同事一起測試並根據需要重新調整。
要點:確保機器人的語氣和個性與您的品牌的聲音和目標受眾保持一致。 還可以使用機器人來解決常見問題解答、產品更新等。這樣,您的銷售團隊可以專注於完成更重要的任務。
8 件事要記住
- 搜索引擎優化首先是關於製作好的內容和保持一致。 通過製作人們想要閱讀的內容,您可以將公司的網站轉變為行業參與者的首選資源。
- 擊敗競爭對手的最佳方法是傾聽客戶的意見並解決他們的痛點。 Paystand 通過出現在客戶使用的每個社交媒體中來做到這一點。 例如,該公司在 Twitter 上加倍下注,因為那是他們的目標受眾所在的地方。
- 除非您確定您的客戶已為此做好準備,否則請勿更改任何價格。 Paystand 花了數年時間測試其定價選項,然後才得出您現在在其網站上看到的最終公式。
- 如果您負擔不起每年在廣告上花費數十億美元,請改為與其他公司合作。 這是 Paystand 用來從其合作夥伴公司獲得免費廣告的方法。
- 同樣,如果您的預算有限,但想傳播病毒,請採用內測策略使您的產品獨占。 有點像 Paystand 和 Clubhouse。
- 您無需成為銷售員即可提高轉化率。 就像 Paystand 一樣,您可以通過將 CTA 按鈕放在前面、使用社交證明並突出用戶從使用您的產品中獲得的好處來提高點擊率。
- 始終測試您的網站設計和按鈕。 這可以讓您知道什麼是最有效的。 請記住,沒有必要每個月都重新命名。 Paystand 只是做了一些不明顯的小改動。
- 對話式營銷是未來。 使用聊天機器人來培養您的潛在客戶。 通過這種方式,您可以消除不合格的潛在客戶——讓您的銷售團隊只處理合格的潛在客戶。
