วิธีสร้างแผนภูมิขั้นตอนการผลิตสำหรับกระบวนการผลิต (รวมตัวอย่าง)
เผยแพร่แล้ว: 2022-12-23การผลิตจำเป็นต้องมีความเข้าใจในการผลิต ขั้นตอนต่างๆ และเวลาที่คุณต้องการประกอบผลิตภัณฑ์ที่คุณกำลังสร้าง การจับคู่สิ่งนี้กับแผนภูมิขั้นตอนการผลิตทำให้กระบวนการราบรื่นยิ่งขึ้น
แผนภูมิขั้นตอนการผลิตคืออะไร? เราจะไปถึงที่นั่นในไม่ช้า นอกจากนี้ เรายังแสดงให้คุณเห็นถึงวิธีการทำงาน และยังให้ตัวอย่างแก่คุณเพื่อดูแผนภูมิขั้นตอนการผลิตในการดำเนินการ
แผนภูมิขั้นตอนการผลิตคืออะไร?
แผนภูมิขั้นตอนการผลิตใช้เพื่อแสดงกระบวนการผลิตของผลิตภัณฑ์ โดยจะแสดงขั้นตอน อุปกรณ์ที่ใช้ และการตรวจสอบการควบคุมคุณภาพ ซึ่งคุณจะตรวจสอบผลิตภัณฑ์เพื่อให้แน่ใจว่าตรงตามความคาดหวังด้านคุณภาพ หากขาดคุณภาพหรือมีความเสียหายใดๆ ระหว่างทาง ข้อผิดพลาดเหล่านี้จะได้รับการแก้ไขก่อนกลับสู่การผลิต
ด้วยกระบวนการจัดทำแผนที่นี้ ผู้ผลิตสามารถสร้างกระบวนการสั่งซื้อที่มีประสิทธิภาพมากขึ้นสำหรับสายการผลิตของตน แผนภูมิการไหลของผลิตภัณฑ์เป็นการแสดงภาพของกระบวนการนั้นและสามารถแบ่งปันได้อย่างง่ายดาย เนื่องจากลักษณะของการออกแบบที่เรียบง่าย จึงอ่านและทำความเข้าใจได้อย่างรวดเร็ว
แผนภูมิขั้นตอนการผลิตกำหนดลำดับของการผลิตผลิตภัณฑ์ บันทึกเหตุการณ์ทั้งหมดโดยใช้สัญลักษณ์เพื่อแสดงถึงขั้นตอนหรืออุปกรณ์ต่างๆ และช่วยผู้จัดการฝ่ายผลิตในการปรับปรุงความเร็วและคุณภาพการผลิต แผนภูมิขั้นตอนการผลิตนั้นง่ายต่อการสร้างด้วยมือหรือด้วยเครื่องมือซอฟต์แวร์
ProjectManager เป็นซอฟต์แวร์ออนไลน์ที่เปลี่ยนผังการผลิตให้เป็นแผนการผลิตที่ใช้การได้ ตั้งค่าแผนภูมิลำดับงานบนกระดานคัมบัง ซึ่งจะแบ่งวงจรการผลิตของคุณออกเป็นคอลัมน์ต่างๆ เช่น สิ่งที่ต้องทำ กำลังทำ และเสร็จสิ้น คอลัมน์เหล่านี้ปรับแต่งได้เพื่อให้สอดคล้องกับทุกขั้นตอนของการผลิต การ์ดคืองานที่ย้ายจากคอลัมน์หนึ่งไปยังอีกคอลัมน์หนึ่งในขณะที่ประมวลผล ผู้จัดการจะได้รับความโปร่งใสในกระบวนการและสามารถจัดสรรทรัพยากรใหม่ได้ตามต้องการเพื่อให้การผลิตเป็นไปอย่างราบรื่น เริ่มต้นใช้งาน ProjectManager วันนี้ได้ฟรี

แผนภูมิขั้นตอนการผลิตทำงานอย่างไร
แผนภูมิขั้นตอนการผลิตทำงานเป็นเครื่องมือภาพ เป็นรูปภาพที่แสดงแต่ละขั้นตอนของกระบวนการตามลำดับ และใช้สำหรับกำหนดหรือวิเคราะห์กระบวนการใหม่ กำหนดมาตรฐานหรือออกแบบกระบวนการที่มีอยู่ใหม่ และค้นหาวิธีปรับปรุงกระบวนการโดยลบขั้นตอนที่ไม่จำเป็น ปัญหาคอขวด ฯลฯ
แผนภูมิการไหลจะแสดงด้วยสัญลักษณ์และแต่ละรายการมีความหมายดังต่อไปนี้:
- วงรีหมายถึงจุดเริ่มต้นหรือจุดสิ้นสุดของกระบวนการ
- ลูกศรแสดงถึงทิศทางของกระบวนการจากขั้นตอนหนึ่งไปยังอีกขั้นตอนหนึ่ง
- ตารางแสดงคำแนะนำเกี่ยวกับกระบวนการหรือการดำเนินการ
- เพชรเป็นตัวตัดสินกิจกรรม
- สี่เหลี่ยมผืนผ้าเป็นที่เก็บวัสดุหรือชิ้นส่วนต่างๆ
- รูปตัว D หมายถึงความล่าช้าหรือการรอ
- สี่เหลี่ยมผืนผ้าที่โค้งขึ้นทางด้านล่างขวาแสดงว่าต้องมีเอกสารสนับสนุน
- สี่เหลี่ยมผืนผ้าขอบมนบางครั้งใช้เป็นจุดเริ่มต้นหรือจุดสิ้นสุดของกระบวนการ
แผนภูมิขั้นตอนการผลิตโดยทั่วไปมี 2 ประเภท ได้แก่ ระดับสูงและแบบละเอียด งานเดิมเป็นมุมมองแบบมหภาคของการวางแผนการผลิต โดยปกติจะมีเพียงหกถึง 10 ระยะหรือขั้นตอน และเน้นที่ส่วนสำคัญในกระบวนการ ส่วนใหญ่ใช้เพื่อระบุการปรับปรุง
แผนภูมิลำดับงานโดยละเอียดตามชื่อแนะนำมีรายละเอียดมากขึ้นหรือมุมมองย่อยของกิจกรรมในตารางการผลิตหลักของคุณ แผนผังลำดับงานเหล่านี้มีความยาวอย่างน้อย 15 ขั้นตอนหรือหลายขั้นตอน และมักจะมากกว่านั้น เหมาะสำหรับการค้นหาขั้นตอนที่สามารถกำจัดออกจากกระบวนการ และส่วนใหญ่ใช้เมื่อสร้างมาตรฐานหรือแก้ไขกระบวนการที่มีอยู่
ตัวอย่างผังการผลิต
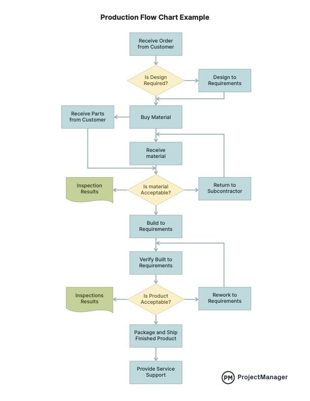
เพื่อให้เข้าใจแผนผังขั้นตอนการผลิตได้ดียิ่งขึ้น มาดูตัวอย่างและแสดงให้เห็นว่ากระบวนการนั้นมีลักษณะอย่างไรในแผนภูมิลำดับการผลิตสำหรับวงจรการผลิตทั่วไป เริ่มต้นจากความต้องการของลูกค้าซึ่งนำไปสู่การกำหนดการออกแบบที่ต้องการ จากนั้น ผลิตภัณฑ์ได้รับการออกแบบเพื่อตอบสนองความต้องการเหล่านั้น
ตอนนี้คุณต้องซื้อวัสดุเพื่อสร้างโครงการ เมื่อได้รับวัสดุเหล่านั้นแล้ว ก่อนอื่นคุณต้องตรวจสอบเพื่อให้แน่ใจว่าใช้งานได้ หากเป็นเช่นนั้น คุณจะต้องบันทึกผลการตรวจสอบเพื่อให้คุณสามารถผลิตผลิตภัณฑ์ได้ ถ้าไม่ คุณต้องส่งคืนไปยังผู้ขายที่ซื้อและรอการจัดส่งทดแทน เมื่อมาถึงให้กลับไปที่กิจกรรมการตรวจสอบและดำเนินการจนกว่าจะผ่าน
เมื่อคุณสร้างผลิตภัณฑ์แล้ว ให้ตรวจสอบว่าเป็นไปตามข้อกำหนดของผลิตภัณฑ์และผลการตรวจสอบ ถ้าตรวจไม่ผ่านก็ต้องแก้ไขแล้วตรวจใหม่จนกว่าจะผ่าน หากไม่ผ่านคุณจะต้องบรรจุหีบห่อและจัดส่งสินค้า สุดท้าย ขั้นตอนสุดท้ายคือการสนับสนุนบริการหากจำเป็น นั่นคือแผนภูมิขั้นตอนการผลิตอย่างง่าย ซึ่งแสดงไว้ด้านล่าง อย่างที่คุณเห็น แผนภูมิการไหลของผลิตภัณฑ์ช่วยให้ย่อยได้อย่างรวดเร็วและง่ายต่อการติดตาม ซึ่งเป็นจุดสำคัญของการมีแผนภูมิขั้นตอนการผลิต

วิธีสร้างแผนภูมิขั้นตอนการผลิต
คุณทราบดีว่าทำไมแผนภูมิขั้นตอนการผลิตจึงมีความสำคัญ และคุณได้เห็นวิธีการทำงานแล้วในตัวอย่างแผนภูมิขั้นตอนการผลิตของเรา ตอนนี้ มาดูกันว่าคุณสร้างแผนภูมิขั้นตอนการผลิตอย่างไร
1. ระบุงาน
ขั้นแรก คุณต้องรู้งานทั้งหมดในวงจรการผลิต ทุกอย่างตั้งแต่ต้นจนจบ คุณต้องละเอียดไม่งั้นคุณจะต้องเริ่มใหม่ ใช้เวลากับขั้นตอนแรกนี้และรวมทีมผู้ผลิตของคุณเพื่อช่วยร่างขั้นตอนต่างๆ
2. เพิ่มรายละเอียดให้กับงาน
เมื่อคุณมีงานในรายการ คุณต้องแนบสมาชิกในทีมที่รับผิดชอบงานเหล่านั้น คุณจะต้องระบุตัวแปรและเหตุการณ์ที่อาจเบี่ยงเบนกระบวนการด้วย
3. ตรวจสอบงานของคุณ
จำเป็นอย่างยิ่งที่คุณจะต้องทำตามขั้นตอนแรกให้ถูกต้อง เมื่อคุณทำเสร็จแล้ว สิ่งสำคัญคือผู้มีส่วนได้ส่วนเสียหลักจะทบทวนโครงร่างของคุณ พวกเขาจะช่วยให้คุณแน่ใจว่าสิ่งที่คุณรวบรวมนั้นถูกต้อง หากไม่ใช่ คุณจะต้องแก้ไขสองขั้นตอนแรกนี้

4. สร้างแผนภูมิการไหลของคุณ
เมื่อคุณได้รับคำสั่งจากผู้มีส่วนได้ส่วนเสียของคุณแล้ว คุณสามารถเริ่มวาดแผนภูมิขั้นตอนการผลิตของคุณได้ ใช้สัญลักษณ์ที่แสดงรายการด้านบนเพื่อจัดทำแผนภูมิขั้นตอนการผลิตด้วยมือหรือใช้ซอฟต์แวร์ออนไลน์หรือซอฟต์แวร์การจัดการโครงการ
เมื่อใดควรใช้แผนภูมิขั้นตอนการผลิต
มีแอปพลิเคชันมากมายสำหรับการใช้แผนภูมิลำดับการผลิต ออกแบบมาเพื่อช่วยให้คุณเข้าใจกระบวนการผลิต ซึ่งนำไปสู่การเห็นว่าคุณสามารถปรับปรุงกระบวนการเหล่านั้นได้ที่ใดและอย่างไร
แผนภูมิขั้นตอนการผลิตไม่เพียงแต่จะช่วยให้คุณเข้าใจกระบวนการผลิตและปรับปรุงกระบวนการผลิตได้ดีขึ้น แต่ยังเป็นเครื่องมือสื่อสารที่ยอดเยี่ยมอีกด้วย มุมมองภาพของแผนภูมิขั้นตอนการผลิตทำให้ง่ายต่อการแสดงให้ทุกคนในทีมเห็นว่ากระบวนการดำเนินการเป็นอย่างไร สิ่งนี้ช่วยให้ทุกคนรู้ว่าต้องทำอะไร
แผนภูมิขั้นตอนการผลิตเป็นวิธีที่ดีในการจัดทำเอกสารกระบวนการ แต่ก็มีประโยชน์เช่นกันเมื่อคุณวางแผนโครงการ พวกเขาสามารถช่วยให้คุณแยกแยะกระบวนการที่ดีที่สุดเพื่อให้ผลิตภัณฑ์ของคุณออกสู่ตลาดได้อย่างรวดเร็วในขณะที่รักษาความคาดหวังด้านคุณภาพของคุณ
ข้อดีของการใช้แผนภูมิขั้นตอนการผลิต
แผนภูมิขั้นตอนการผลิตเหมาะสำหรับการสื่อสารการปรับปรุงกระบวนการและแบ่งปันกับทั้งทีมและผู้บริหารของคุณในการนำเสนอที่ชัดเจนและเข้าใจง่าย พวกเขาสามารถเปลี่ยนกระบวนการที่ซับซ้อนให้เป็นสินทรัพย์ที่มองเห็นได้ชัดเจน
แผนภูมิขั้นตอนการผลิตยังช่วยในการวิเคราะห์ปัญหาในกระบวนการผลิตของคุณ สามารถช่วยระบุจุดที่คุณลดต้นทุนและประหยัดเวลาได้ คุณสามารถดูแต่ละขั้นตอนในกระบวนการของคุณและระบุส่วนที่สิ้นเปลือง คุณสามารถเพิ่มผลผลิตของคุณได้
นอกจากนี้ แผนภูมิขั้นตอนการผลิตยังเหมาะสำหรับการจัดทำเอกสารโครงการอีกด้วย พวกเขารวบรวมกระบวนการในลักษณะที่ทุกคนสามารถเข้าใจและแชร์ข้ามแผนกได้ สิ่งนี้จะช่วยนำทุกคนมารวมกันเมื่อต้องทำความสะอาดกระบวนการที่สิ้นเปลือง นอกจากนี้ยังอธิบายว่าทำไมกระบวนการถึงเป็นเช่นนั้น ซึ่งจะช่วยให้ทุกคนมีความเข้าใจตรงกัน
ข้อเสียของการใช้ผังการผลิต
แผนภูมิขั้นตอนการผลิตไม่มีปัญหา ตัวอย่างเช่น หากคุณต้องเปลี่ยนผังการผลิต คุณจะต้องวาดใหม่ การเปลี่ยนแปลงเล็กน้อยในขั้นตอนใดขั้นตอนหนึ่งจำเป็นต้องเขียนเอกสารใหม่ทั้งหมด ซึ่งใช้เวลานานและน่าหงุดหงิด
นอกจากนี้ หากคุณกำลังจัดการกับกระบวนการที่ซับซ้อน แผนภูมิขั้นตอนการผลิตอาจจบลงด้วยความยุ่งเหยิงและเข้าใจยาก หากไม่สามารถอ่านแผนผังขั้นตอนการผลิตได้ง่าย ประโยชน์ของการวางแผนการผลิตจะหายไป เมื่อสร้างให้คิดถึงขั้นตอนที่สามารถรวมหรือทำให้ง่ายขึ้นได้
คุณอาจสังเกตเห็นแล้วว่าสัญลักษณ์บนแผนผังขั้นตอนการผลิตไม่ได้อยู่บนแป้นพิมพ์ของคุณ คุณต้องวาดด้วยมือหรือใช้ซอฟต์แวร์ที่ช่วยให้คุณสร้างสัญลักษณ์เหล่านั้น ซึ่งหมายความว่าการสร้างแผนภูมิขั้นตอนการผลิตและแบ่งปันอาจเป็นเรื่องยาก
ผู้จัดการโครงการและวางแผนการผลิต
หากคุณใช้ซอฟต์แวร์การจัดการโครงการ คุณสามารถเรียนรู้เกี่ยวกับแผนภูมิขั้นตอนการผลิตและเพิ่มลงในการวางแผนของคุณได้ ProjectManager เป็นซอฟต์แวร์ที่ช่วยคุณวางแผน จัดการ และติดตามการผลิตของคุณ คุณสามารถแชร์แผนได้อย่างง่ายดาย และเมื่อจำเป็นต้องเปลี่ยนแปลง ก็สามารถเพิ่มแผนเหล่านั้นได้ และแผนของทุกคนจะได้รับการอัปเดตพร้อมกัน
วางแผนบนแผนภูมิแกนต์ที่แข็งแกร่ง
แผนภูมิขั้นตอนการผลิตจะเป็นประโยชน์อย่างมากในการวางแผนวงจรการผลิตของคุณ คุณสามารถเปลี่ยนแผนผังลำดับงานให้เป็นแผนภูมิแกนต์ได้อย่างง่ายดาย ซึ่งจะจัดระเบียบขั้นตอนทั้งหมดของคุณ เชื่อมโยงการอ้างอิงเพื่อหลีกเลี่ยงปัญหาคอขวดและตัวกรองสำหรับเส้นทางวิกฤต คุณยังสามารถเพิ่มเหตุการณ์สำคัญ เช่น เมื่อคุณต้องการเอกสารประกอบ เมื่อคุณตั้งค่าพื้นฐานแล้ว คุณสามารถติดตามความคืบหน้าที่วางแผนไว้เทียบกับความคืบหน้าจริงแบบเรียลไทม์เพื่อช่วยให้คุณทำตามกำหนดเวลาได้

ติดตามความคืบหน้าด้วยแดชบอร์ดแบบเรียลไทม์
เมื่อคุณกำหนดเส้นฐานบนแผนภูมิ Gantt คุณสามารถสลับไปที่แดชบอร์ดสด ซึ่งจะรวบรวมข้อมูลตามเวลาจริงและแสดงเป็นกราฟและแผนภูมิที่อ่านง่าย แดชบอร์ดแบบเรียลไทม์ช่วยให้คุณเห็นภาพรวมการผลิตในระดับสูง ตั้งแต่ต้นทุนไปจนถึงปริมาณงาน และอื่นๆ ไม่จำเป็นต้องมีการตั้งค่า มันพร้อมเมื่อคุณพร้อม

เมื่อต้องการรับข้อมูลเพิ่มเติม ให้ใช้คุณลักษณะการรายงานที่ปรับแต่งได้ของเรา คุณสามารถกรองแต่ละรายงานเพื่อแสดงเฉพาะสิ่งที่คุณต้องการดู สร้างรายงานอย่างรวดเร็วเกี่ยวกับสถานะ แผ่นเวลา และอื่นๆ อีกมากมาย นอกจากนี้ยังสามารถใช้รายงานเพื่อให้ผู้มีส่วนได้ส่วนเสียและการจัดการของคุณอัปเดตอยู่เสมอ
เนื้อหาที่เกี่ยวข้อง
ProjectManager เป็นซอฟต์แวร์ที่ช่วยให้คุณผลิตได้อย่างมีประสิทธิภาพมากขึ้น นอกจากนี้ยังเป็นศูนย์กลางออนไลน์สำหรับการจัดการโครงการทั้งหมด เราเผยแพร่บล็อกใหม่ทุกสัปดาห์และมีคำแนะนำที่ให้ข้อมูลและวิดีโอแนะนำตลอดจนเทมเพลตฟรี นี่เป็นเพียงลิงค์บางส่วนไปยังเนื้อหาบางส่วน
- เทมเพลตกำหนดการผลิต
- วิธีสร้างตารางการผลิตหลัก (MPS)
- การวางแผนการผลิตในการผลิต: แนวทางปฏิบัติที่ดีที่สุดสำหรับแผนการผลิต
ProjectManager เป็นซอฟต์แวร์ที่ได้รับรางวัลซึ่งช่วยให้คุณวางแผนการผลิตได้อย่างมีประสิทธิภาพมากขึ้น เครื่องมือของเราช่วยให้คุณวางแผนวงจรการผลิตและจัดการในขณะที่ติดตามความคืบหน้าและประสิทธิภาพตามเวลาจริง เริ่มต้นใช้งาน ProjectManager วันนี้ได้ฟรี
