อย่าหลีกเลี่ยงการดำเนินการด้านเนื้อหา ใช้เฟรมเวิร์กที่มีประโยชน์นี้ทันที
เผยแพร่แล้ว: 2023-02-01
นักการตลาดจำนวนมากขึ้นเรื่อย ๆ จากทั้งหมด - ขาเข้า, ขาออก, สังคม, ดิจิทัล, เนื้อหา, แบรนด์ - ถูกขอให้เพิ่มการดำเนินการด้านเนื้อหาในรายการความรับผิดชอบของพวกเขา
คุณต้องโอบแขนของคุณไว้:
- ใครบ้างที่เกี่ยวข้อง (และผมหมายถึงทุกคน) ในการสร้างเนื้อหา
- วิธีสร้างเนื้อหา
- เนื้อหาใดที่สร้างโดยใคร
- ที่ซึ่งเนื้อหาถูกสร้างขึ้น สร้าง และจัดเก็บ
- เนื้อหาจะเกิดขึ้นเมื่อใดและนานแค่ไหน
- เหตุใดเนื้อหาจึงถูกสร้างขึ้น (แรงผลักดันที่อยู่เบื้องหลังการสร้างเนื้อหา)
- ผู้ชมต้องการเนื้อหาประเภทใด
- วิธีสร้างกรอบเพื่อนำมาซึ่งระเบียบและโครงสร้างทั้งหมดนี้
ความคาดหวังที่เปลี่ยนแปลงไปทำให้นักการตลาดเนื้อหาไม่สามารถมุ่งเน้นเฉพาะผลลัพธ์ของความพยายามของตนได้อีกต่อไป ตอนนี้พวกเขายังต้องพิจารณา สร้าง นำไปใช้ และจัดการเฟรมเวิร์กสำหรับการดำเนินการด้านเนื้อหาภายในองค์กรของตน
#นักการตลาดเนื้อหาไม่สามารถมุ่งเน้นไปที่ผลลัพธ์เพียงอย่างเดียวได้อีกต่อไป ถึงเวลาเพิ่มเนื้อหาลงในมิกซ์แล้ว @CathyMcKnight กล่าวผ่าน @CMIContent คลิกเพื่อทวีตการดำเนินการเนื้อหาคืออะไรกันแน่?
การดำเนินการด้านเนื้อหาคือมุมมองภาพรวมของทุกสิ่งที่เกี่ยวข้องกับเนื้อหาภายในองค์กรของคุณ ตั้งแต่กลยุทธ์ไปจนถึงการสร้างสรรค์ การกำกับดูแลไปจนถึงการวัดประสิทธิผล และแนวคิดไปจนถึงการจัดการเนื้อหา บ่อยครั้งเกินไปที่บริษัทต่างๆ ทั้งขนาดใหญ่และขนาดเล็ก เราปรึกษากับ The Content Advisory การดำเนินการด้านเนื้อหาจะถูกปล่อยให้มีวิวัฒนาการ/เกิดขึ้นในรูปแบบที่เป็นธรรมชาติ
ทีมงานกล่าวว่าการดำเนินการเนื้อหาที่เป็นทางการไม่จำเป็นเพราะ "สิ่งต่างๆ ทำงานได้ดี"
การแปล: ไม่มีใครต้องการงานที่จะทำให้ทุกคนสอดคล้องกัน ไม่มีใครอยากจัดการกับเหตุผลของหลายๆ ทีมว่าทำไมวิธีที่พวกเขาทำสิ่งต่างๆ ถึงเป็นวิธีที่ถูกต้อง/ดีที่สุด/วิธีเดียวที่จะทำได้ ดังนั้นทีมเนื้อหาจึงพูดต่อไปว่าทุกอย่างเรียบร้อยดี
ข่าวด่วน - มันไม่ใช่
ไม่ใช่แค่เรื่องว่าใครทำอะไรเมื่อมีเนื้อหา
ทำถูกต้องแล้ว การดำเนินการด้านเนื้อหาช่วยให้กระบวนการ บุคลากร เทคโนโลยี และต้นทุนมีประสิทธิภาพและประสิทธิผล การดำเนินการด้านเนื้อหาเป็นสิ่งจำเป็นสำหรับการวางแผนเชิงกลยุทธ์ การสร้าง การจัดการ และการวิเคราะห์เนื้อหาทุกประเภทในทุกช่องทาง (ชำระเงิน ได้รับ เป็นเจ้าของ) และทั่วทั้งองค์กร ตั้งแต่แนวคิดไปจนถึงการเก็บถาวร
กรอบการดำเนินงานด้านเนื้อหาที่เป็นทางการ มีเอกสารเป็นเอกสาร มีอำนาจและส่งเสริมความสามารถของแบรนด์ในการมอบประสบการณ์ที่ดีที่สุดแก่ลูกค้าตลอดการเดินทางของผู้ชม
เฟรมเวิร์ก #ContentOperations ที่จัดทำเป็นเอกสารและบังคับใช้จะขับเคลื่อนความสามารถของแบรนด์ในการส่งมอบประสบการณ์ที่ดีที่สุด @CathyMcKnight กล่าวผ่าน @CMIContent คลิกเพื่อทวีตไม่จำเป็นต้องน่ากลัวอย่างที่คิด
สิ่งที่ทำให้ทีมเนื้อหา การบริหาร และการตลาดจำนวนมากกลับไม่หันมาใช้กลยุทธ์และเฟรมเวิร์กการดำเนินงานเนื้อหาอย่างเป็นทางการ เป็นหนึ่งในคำถามที่ใหญ่ที่สุดและท้าทายที่สุดสำหรับสิ่งใหม่: "เราจะเริ่มต้นที่ไหน"
ต่อไปนี้คือความช่วยเหลือบางส่วนในขั้นตอนระดับสูงที่ปฏิบัติตามได้ง่าย
1. ระบุวัตถุประสงค์ของเนื้อหาอย่างชัดเจน
จุดประสงค์คือเหตุผลที่ทีมทำในสิ่งที่ทำ มันเป็นเหตุผลและแรงบันดาลใจสำหรับทุกสิ่งที่ตามมา ในแง่ของเนื้อหา มันขับเคลื่อนความพยายามด้านเนื้อหาทั้งหมด และควรเป็นคำถามแรกที่ถามทุกครั้งที่สร้างหรืออัปเดตเนื้อหา ให้คิดว่ามันเป็นดาวนำทางสำหรับความพยายามด้านเนื้อหาทั้งหมด
ใน Start With Why ผู้เขียน Simon Sinek กล่าวอย่างรวบรัดว่า: “ทุกองค์กรเริ่มต้นด้วย WHY แต่มีเพียงองค์กรที่ยิ่งใหญ่เท่านั้นที่รักษา WHY ของพวกเขาไว้ชัดเจนปีแล้วปีเล่า”
ทุกองค์กรเริ่มต้นด้วย WHY แต่มีเพียงองค์กรที่ยอดเยี่ยมเท่านั้นที่รักษา WHY ของพวกเขาให้ชัดเจนปีแล้วปีเล่า @SimonSinek กล่าวผ่าน @CathyMcKnight และ @CMIContent คลิกเพื่อทวีต2. กำหนดภารกิจเนื้อหา
เมื่อจุดประสงค์ของความพยายามด้านเนื้อหาของทีมชัดเจน (และได้รับอนุมัติ) ก็ถึงเวลากำหนดภารกิจด้านเนื้อหาของคุณ ภารกิจของเนื้อหาของคุณคือการดึงดูดการรับสมัครหรือไม่? สร้างผู้สนับสนุนแบรนด์? กระชับความสัมพันธ์กับลูกค้า? คุณมีการซื้อจากองค์กรหรือไม่ โดยเฉพาะ C-suite นี่ไม่ได้เกี่ยวกับการระบุเนื้อหาที่จะสร้างขึ้น
คุณสามารถพูดคุยเกี่ยวกับภารกิจของคุณด้วยความชัดเจนได้หรือไม่? คุณได้สร้างเสียงที่เป็นเอกลักษณ์หรือคุณค่าที่นำเสนอแล้วหรือยัง? สอดคล้องหรือสนับสนุนโดยตรงกับวัตถุประสงค์และ/หรือข้อความระดับองค์กรที่สูงกว่าหรือไม่ คำแนะนำ: ควร
การตอบคำถามเหล่านั้นทั้งหมดจะทำให้พันธกิจด้านเนื้อหาของคุณมั่นคงขึ้น
โฆษณา 
คู่มือภาคสนามของนักการตลาดเพื่อดำเนินการเนื้อหา
ไพรเมอร์ภาคปฏิบัติสำหรับนักการตลาดในการอัปเกรดกระบวนการผลิตเนื้อหา โดยทำการตรวจสอบด้วยตนเองและปฏิบัติตามแนวทางปฏิบัติที่ดีที่สุดทีละขั้นตอนของเรา รับหนังสืออิเล็กทรอนิกส์
3. กำหนดและตรวจสอบวัตถุประสงค์หลักและผลลัพธ์หลักสองสามข้อ
เมื่อภารกิจด้านเนื้อหาของคุณพร้อมแล้ว ก็ถึงเวลากำหนดวิธีการกำหนดความสำเร็จ
เนื้อหาเนื้อหาเรียกว่าเนื้อหาด้วยเหตุผล พวกเขามีมูลค่าที่แท้จริงและมีส่วนช่วยในการทำกำไรของธุรกิจของคุณ ดังนั้นคุณต้องวัดประสิทธิภาพของพวกเขา หนึ่งในวิธีที่ดีที่สุดคือการกำหนด OKRs – วัตถุประสงค์และผลลัพธ์ที่สำคัญ OKRs เป็นเครื่องมือในการกำหนดเป้าหมายและความเป็นผู้นำที่มีประสิทธิภาพสำหรับการสื่อสารวัตถุประสงค์และเหตุการณ์สำคัญเพื่อให้บรรลุผลสำเร็จ
โดยทั่วไป OKRs จะระบุวัตถุประสงค์ – เป้าหมายทางธุรกิจโดยรวมที่ต้องบรรลุ – และผลลัพธ์หลักที่สามารถวัดผลได้เชิงปริมาณ วัตถุประสงค์ และวัดผลได้สามถึงห้ารายการ สุดท้าย ตั้งจุดตรวจเพื่อให้แน่ใจว่าบรรลุวัตถุประสงค์สูงสุด
สมมติว่าคุณตั้งเป้าหมายที่จะใช้ปฏิทินเนื้อหาขององค์กรและเครื่องมือการทำงานร่วมกัน ผลลัพธ์ที่สำคัญในการติดตามอาจรวมถึง:
- จัดทำเอกสารผู้ใช้และข้อกำหนดทางเทคนิค
- ค้นคว้า สาธิต และเลือกเครื่องมือ
- การปรับใช้และการนำเครื่องมือไปใช้
คุณจะคอยติดตามองค์ประกอบ/ความคิดริเริ่ม เช่น การรักษางบประมาณและการอนุมัติ การกำหนดข้อกำหนด การทำงานผ่านการจัดซื้อ และอื่นๆ


อีกสิ่งหนึ่ง: ตรวจสอบให้แน่ใจว่า OKR สามารถตรวจสอบได้โดยการกำหนดแหล่งที่มาและเมตริกที่จะให้ผลลัพธ์เชิงปริมาณที่วัดได้
ตรวจสอบให้แน่ใจว่าวัตถุประสงค์และผลลัพธ์หลักสามารถตรวจสอบได้โดยการกำหนดแหล่งที่มาและเมตริก @CathyMcKnight กล่าวผ่าน @CMIContent คลิกเพื่อทวีต4. จัดระเบียบทีมปฏิบัติการด้านเนื้อหาของคุณ
ด้วยการตั้งค่า OKRs คุณต้องการคนเพื่อทำงานให้เสร็จ โครงสร้างมีลักษณะอย่างไร? ใครรายงานใคร?
คุณจะใช้วิธีการสั่งการและควบคุมแบบรวมศูนย์ โครงสร้างแบบกระจายอำนาจแต่ได้รับการสนับสนุน หรืออย่างอื่นระหว่างนั้นหรือไม่ โครงสร้างทีมและองค์กรต้องทำงานภายในโครงสร้างและวัฒนธรรมขององค์กรขนาดใหญ่
นี่คือตัวอย่างแผนผังองค์กรที่ TCA พัฒนาขึ้นสำหรับบริษัทที่ติดอันดับ Fortune 50 ที่ด้านบนสุดคือฟังก์ชันเนื้อหาก่อนที่จะแยกออกเป็นสองเส้นทาง เส้นทางหนึ่งสำหรับการสื่อสารแบรนด์ และอีกเส้นทางหนึ่งสำหรับศูนย์เนื้อหาแห่งความเป็นเลิศ
ภายใต้การสื่อสารแบรนด์คือแต่ละแบรนด์หรือสายธุรกิจตามด้วยทีมที่เชื่อมต่อร่วมกันเหล่านี้: เนื้อหา – มาร์คอม, การพัฒนาและจัดการเนื้อหาโซเชียล/ดิจิทัล, ศูนย์กลางความเป็นเลิศด้านเนื้อหา – ผู้นำเชิงสร้างสรรค์, ศูนย์กลางความเป็นเลิศด้านประชาสัมพันธ์/สื่อ, การจัดการลูกค้าสัมพันธ์ และ การโฆษณาทางสังคม
ภายใต้ศูนย์ความเป็นเลิศด้านเนื้อหา คือผู้อำนวยการฝ่ายกลยุทธ์เนื้อหา ผู้จัดการปริมาณการใช้เนื้อหา โครงการ และการวางแผน ผู้จัดการฝ่ายปฏิบัติการสินทรัพย์ดิจิทัล ผู้จัดการผู้ชม ช่องโซเชียลและผู้เชี่ยวชาญด้านเนื้อหา ผู้จัดการฝ่ายสร้างสรรค์ ผู้เชี่ยวชาญด้านประสิทธิภาพของเนื้อหาและความคล่องตัว และผู้เชี่ยวชาญด้านโปรแกรม

คลิกเพื่อขยาย
5. กำหนดรูปแบบการกำกับดูแลอย่างเป็นทางการ
ไม่ว่ากรอบการปฏิบัติงานจะถูกสร้างขึ้นอย่างไร คุณต้องมีรูปแบบการกำกับดูแล การกำกับดูแลทำให้การดำเนินการด้านเนื้อหาของคุณเป็นไปตามเป้าหมาย วัตถุประสงค์ และมาตรฐานที่ตกลงกันไว้
รับผู้สนับสนุนระดับผู้บริหารระดับสูง - ควรจะเป็นคนจาก C-suite เพื่อเป็นประธานในการตั้งค่าโครงสร้างการกำกับดูแลของคุณ นั่นเป็นวิธีเดียวที่จะได้รับการยอมรับและงบประมาณ
ในการเชื่อมต่อกับองค์กรและความต้องการด้านเนื้อหา คุณควรมีกลุ่มที่ปรึกษาด้านบรรณาธิการ – เรียกอีกอย่างว่าคณะบรรณาธิการ คณะกรรมการด้านเนื้อหา หรือผู้ดูแลคีย์เนื้อหา กลุ่มนี้ควรประกอบด้วยตัวแทนจากกลุ่มการทำงานทั้งหมดในธุรกิจที่ใช้เนื้อหา ตลอดจนผู้ที่เกี่ยวข้องอย่างประณีตในการนำเสนอเนื้อหา กลุ่มควรให้ข้อมูลและการกำกับดูแลและทำหน้าที่เป็นจุดติดต่อกับส่วนที่เหลือขององค์กร
ชี้ไปที่ Simon Sinek อีกครั้งเพื่อขอปัญญาที่นี่: “ความหลงใหลเพียงอย่างเดียวไม่สามารถตัดมันได้ ความหลงใหลในการอยู่รอดจำเป็นต้องมีโครงสร้าง เหตุใดจึงมีความเป็นไปได้น้อยที่จะประสบความสำเร็จ”
6. สร้างกระบวนการและขั้นตอนการทำงานที่มีประสิทธิภาพ
การปฏิบัติตามรูปแบบการกำกับดูแลจำเป็นต้องมีการสอดส่องในทุกกระบวนการของเนื้อหา
เนื้อหาถูกสร้างตั้งแต่ต้นจนจบอย่างไร? คุณอาจพบ 27 วิธีทำในวันนี้ ตามหลักการแล้ว เป้าหมายของคุณคือการมีเนื้อหาส่วนใหญ่ (70% หรือมากกว่า) ของคุณ เช่น อินโฟกราฟิก โฆษณา สุนทรพจน์สำหรับ CEO เป็นต้น ซึ่งสร้างขึ้นในลักษณะเดียวกันหรือคล้ายกัน
คุณอาจต้องทำงานหลายส่วนเพื่อทำความเข้าใจวิธีการสร้างและเผยแพร่เนื้อหาในปัจจุบัน รวมถึง:
- ใครบ้างที่เกี่ยวข้อง (ทรัพยากรภายในและภายนอก)
- มีการติดตามความคืบหน้าอย่างไร
- ผู้กระทำและผู้อนุมัติคือใคร
- เกิดอะไรขึ้นกับเนื้อหาหลังจากเสร็จสิ้น
เมื่อจัดทำเป็นเอกสารแล้ว คุณสามารถปรับปรุงและจัดกระบวนการเหล่านี้ให้เป็นเวิร์กโฟลว์หลัก พร้อมการอนุญาตสำหรับความต้องการและคำขอเนื้อหานอกกรอบและเฉพาะกิจ
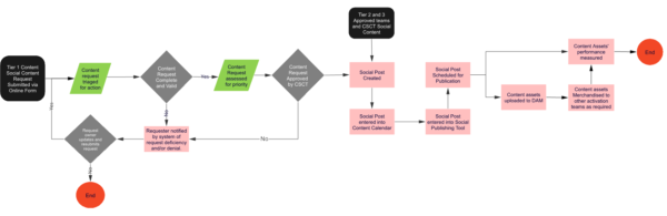
ตัวอย่างของกระบวนการอนุมัติอย่างง่ายสำหรับเนื้อหาโซเชียล (พัฒนาขึ้นสำหรับบริษัท CPG ระดับโลกที่มีหลายแบรนด์) ประกอบด้วยสามระดับ ระดับแรกครอบคลุมกระบวนการสำหรับคำขอเนื้อหาโซเชียล ระดับที่สองแสดงขั้นตอนการผลิตและกำหนดเวลาเนื้อหา และระดับที่สามแสดงการจัดเก็บและการวัดความสำเร็จของเนื้อหานั้น:

คลิกเพื่อขยาย
7. ปรับใช้กองเทคโนโลยีที่เหมาะสมที่สุด
คุณใช้เครื่องมือกี่อย่าง? องค์กรจำนวนมากเติบโตผ่านการเข้าซื้อกิจการ ดังนั้นพวกเขาจึงสืบทอดฟังก์ชันการทำงานที่ซ้ำกันหรือทับซ้อนกันภายในกลุ่มเนื้อหาของตน อาจมีระบบจัดการเนื้อหา (CMS) สองหรือสามระบบและแพลตฟอร์มการตลาดอัตโนมัติหลายแพลตฟอร์ม
ทำการตรวจสอบเทคโนโลยี ขจัดความซ้ำซ้อน และทำให้ง่ายขึ้นหากเป็นไปได้ ใช้ความสามารถที่มีอยู่ภายในสแต็กเนื้อหาเพื่อทำให้เป็นอัตโนมัติในที่ที่คุณทำได้ ตัวอย่างเช่น หากคุณเรียกใช้แคมเปญในวันจันทร์แรกของทุกเดือน ให้ใช้เทคโนโลยีเพื่อทำให้กระบวนการนั้นเป็นไปโดยอัตโนมัติ
เทคโนโลยีที่สนับสนุนกรอบการทำงานด้านเนื้อหาของคุณไม่จำเป็นต้องหรูหรา สเปรดชีต Excel เป็นจุดเริ่มต้นที่ยอมรับได้และเป็นเครื่องมือที่สำคัญที่สุดอย่างหนึ่งของคุณ
เป้าหมายคือการทำให้เนื้อหาเกิดขึ้นได้ง่ายขึ้น สิ่งที่ดูเหมือนอาจแตกต่างกันอย่างมากระหว่างองค์กรหรือแม้แต่ระหว่างทีมภายในองค์กร
การนำกรอบการดำเนินงานด้านเนื้อหาที่มีประสิทธิภาพมาใช้นั้นต้องการการเปลี่ยนแปลงทางวัฒนธรรม เทคโนโลยี และองค์กร มันต้องการการสนับสนุนจากด้านบนสุดขององค์กรและการยึดมั่นในเป้าหมายขององค์กรในทุกระดับขององค์กร
ไม่มีอะไรง่าย – แต่ผลตอบแทนนั้นคุ้มเกินคุ้ม
อัปเดตจากโพสต์ในเดือนพฤศจิกายน 2021
เนื้อหาที่เกี่ยวข้องที่ได้รับการคัดเลือก:
- การตลาดเนื้อหาปี 2023: นำกลยุทธ์และการดำเนินการของคุณเข้าสู่ศตวรรษใหม่
- ทำไม 'รู้ว่าทำไม' ถึงไม่ใช่คำแนะนำด้านการตลาดเนื้อหาที่ยอดเยี่ยม [แว่นตาสีกุหลาบ]
- วิธีใช้ Agile Marketing สำหรับทีมเนื้อหาที่มีประสิทธิผลมากขึ้น (และมีความสุขมากขึ้น)
- ต้องการวิธีการมากขึ้นและความบ้าน้อยลง? ตรวจสอบการทำงานของเนื้อหาของคุณ
ภาพหน้าปกโดย Joseph Kalinowski/Content Marketing Institute
