Ce este o structură de defalcare a produsului (PBS)? Șabloane și exemple incluse
Publicat: 2022-08-23Proiectele sunt concepute pentru a livra un produs sau un serviciu într-un anumit interval de timp și buget, un proces pe care managerul de proiect îl supraveghează. Dacă acea persoană este un manager de produs, el sau ea poate aplica o structură de defalcare a produsului (PBS).
Dar ce este o structură de defalcare a produsului? Vom intra în definiție, vom ilustra exemple de structură de defalcare a produsului și chiar vom oferi un șablon gratuit de structură de defalcare a produsului pentru a vă oferi experiență practică în utilizarea acestei diagrame de flux utilă.
Ce este o structură de defalcare a produsului (PBS)?
O structură de defalcare a produsului este o diagramă ierarhică care surprinde produsele fizice ale unui proiect care sunt necesare pentru a asigura succesul. În timpul etapei de planificare, listează produsele care vor fi livrate pe parcursul ciclului de viață al proiectului pentru a gestiona și organiza tot ceea ce este necesar pentru a finaliza cu succes proiectul.
Deseori denumită listă de cumpărături de proiect, scopul său este de a separa produsul final al proiectului în părțile sale constitutive. Începe cu livrabilul final și îl descompune într-o structură ierarhică până la cele mai mici produse care pornesc lanțul. Există două tipuri de produse care sunt urmărite în structura de defalcare a produsului.
Produse interne și externe
Primul tip de produs este denumit produse interne sau produse pe care proiectul le construiește. Al doilea tip de produs se numește produse externe; acestea au fost aduse sau furnizate de un alt proiect. Atunci când orice produs este listat în structura de defalcare a produsului, este menționat ca substantiv sau descris la timpul trecut. De exemplu, proiectul sau instruirea privind siguranța a fost livrat.
Când finalizează o structură de defalcare a produsului, un manager de proiect obține o înțelegere mai bună a ceea ce este necesar pentru a obține succes. PBS este utilizat împreună cu un jurnal de produs, care listează toate produsele dintr-un proiect și o descriere a produsului, care descrie fiecare produs mai detaliat. Împreună, acestea asigură îndeplinirea așteptărilor de calitate.
Managerii de proiect creează, de asemenea, o diagramă de flux de produs din structura de defalcare a produsului, care definește ordinea în care produsele sunt livrate în proiect. Dacă acest lucru sună a semințele unui plan de proiect, ai dreptate. Structura de defalcare a produsului este un instrument esențial pentru a oferi un program precis și amănunțit al proiectului.
Odată ce ați realizat munca unei structuri de defalcare a produsului și a documentației aferente produsului, puteți introduce acele informații în software-ul de management de proiect și puteți porni planul de proiect. ProjectManager este un software de management de lucru și de proiect pentru echipe hibride cu diagrame Gantt interactive care leagă dependențe, stabilesc repere și chiar filtrează calea critică. Apoi, puteți seta linia de bază pentru a vă captura planul și a-l compara cu efortul dvs. real de a rămâne pe drumul cel bun. Începeți acum cu ProjectManager gratuit!

Exemplu PBS
Structura de defalcare a produsului poate fi utilizată în orice situație de management al produsului, deși provine din metodologia PRINCE2. Acolo, este folosit pentru a analiza, documenta și comunica rezultatele unui proiect.
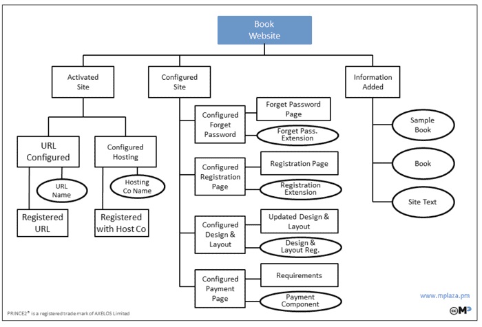
Să aruncăm o privire la această pagină Wiki PRINCE2 despre planurile de proiect, care are un exemplu de structură de defalcare a produsului. În ilustrația de mai jos, puteți vedea că structura de defalcare a produsului este utilizată pentru construirea unui site web de carte.

Livrabilul final este site-ul cărții care se află în partea de sus a graficului. Următorul nivel de jos conține site-ul activat, site-ul configurat și informații adăugate, fiecare dintre ele aprofundând mai multe detalii și chiar uneori se ramifică în mai multe produse la același nivel până când ajungeți la fund. Deși acesta este un exemplu simplu de defalcare a produsului, poate fi mai mult sau mai puțin complicat în funcție de proiect.
Înrudit: șablon gratuit de dezvoltare a produsului
Cum se creează un PBS
Acum că știm ce este o structură de defalcare a unui produs și am văzut un exemplu, este timpul să învățați cum să faceți o structură de defalcare a produsului pentru a avea un jurnal de produs pentru proiectul dvs. Mai întâi, trebuie să-ți aduni echipa de dezvoltare a produselor și să începi procesul de identificare a produselor din proiectul tău.
Pasul 1: Identificați produsele
Gândiți-vă la produsele necesare pentru a ajunge la livrabilul final. Acestea ar trebui să fie enumerate de fiecare membru al echipei.
Pasul 2: Consolidați lista de produse
Apoi, toți cei din echipă își partajează lista de produse, care este apoi consolidată într-o singură listă principală, eliminând orice duplicări.
Pasul 3: Împărțiți-vă în grupuri similare
Toate produsele aferente ar trebui grupate, ceea ce este denumit pachete de lucru. De exemplu, dacă construiți o mașină, tot ceea ce are legătură cu motorul, cum ar fi pistoanele, cilindrii etc., sunt grupate. În acest moment, doriți să scrieți o descriere a produsului pentru fiecare produs listat.
Repetați acești pași de câte ori este necesar pentru o colecție completă de produse din proiect. Acesta este începutul structurii de defalcare a produsului, care va fi proiectată de sus în jos. Folosind o mașină ca exemplu, linia de sus este o mașină, iar sub aceasta ar fi produse mari, cum ar fi motorul, șasiul etc. Mai jos sunt produsele mai mici asociate cu acea coloană până când ajungeți la cel mai mic produs care pornește succesiunea care duce la produsul final.
Șablon de structură de defalcare a produsului
Construirea unei structuri de defalcare a produsului de la zero nu este dificilă, dar puteți simplifica procesul utilizând un șablon de structură de defalcare a produsului. Aceasta setează diagrama arborescentă pentru dvs., astfel încât tot ce trebuie să faceți este să completați spațiile libere și să conformați diagrama cu proiectul dvs. Utilizați șablonul nostru gratuit de defalcare pentru Excel ca șablon de structură de defalcare a produsului.

Da, șablonul este pentru o structură de defalcare a muncii, un subiect pe care îl vom discuta mai jos. Cu toate acestea, există mai multe tipuri de structuri de defalcare care se referă la diferite aspecte ale unui proiect, fiecare dintre acestea fiind structurată ca o diagramă arborescentă. Prin urmare, puteți utiliza șablonul nostru gratuit de defalcare a activității ca șablon de defalcare a produsului, completând spațiile libere, deoarece acestea se referă la călătoria dvs. de produs.
Structura de defalcare a produsului (PBS) vs. Structuri de defalcare a muncii (WBS)
Să luăm un moment pentru a clarifica diferența dintre structura de defalcare a produsului și structura de defalcare a muncii, deoarece acestea pot fi ușor confundate. După cum am menționat mai sus, structura este aceeași. În funcție de ceea ce puneți pe diagrama arborescentă, puteți utiliza structura de bază pentru o serie de lucruri.
Structura de defalcare a produsului este o diagramă ierarhică a produselor care vor fi produse în timpul unui proiect. Ajută la înțelegerea fluxului de produse și duce la un plan de proiect mai complet. Structura de defalcare a lucrărilor este, de asemenea, o diagramă ierarhică, dar este un plan de livrare care detaliază munca care trebuie făcută printr-un proiect. Acestea sunt de obicei activități, sarcini sau rezultate. Această structură îl ajută pe managerul de proiect să construiască un flux de lucru pentru proiect, care include sarcini care sunt executate de echipa de proiect.
Diferența este că structura de defalcare a produsului arată rezultatul managementului domeniului de aplicare, în timp ce structura de defalcare a muncii arată munca necesară pentru producerea acestor produse. Ambele informează procesul de planificare și sunt instrumente importante pentru gestionarea unui proiect.
Alte structuri de defalcare a proiectelor
Structurile de defalcare sunt instrumente care plasează o parte a proiectului într-o schiță ierarhică pentru a vă asigura că aveți o listă completă care poate fi gestionată în faza de planificare a proiectului. Structura de defalcare a produsului este doar una dintre cele patru structuri de defalcare utilizate în managementul proiectelor.
Structura de defalcare a muncii
După cum am menționat, o structură de defalcare a activității este un instrument vizual care mapează livrabilele dintr-un proiect, începând cu ultimul și mergând până la cele mai mici. Aceasta stabilește sarcinile care trebuie executate pentru a îndeplini obiectivele proiectului.
Structura de defalcare a riscului
O altă utilizare populară a structurii de defalcare este o structură de defalcare a riscului. Este folosit pentru a identifica și gestiona toate riscurile pozitive și negative care ar putea apărea pe parcursul proiectului. Face parte din orice proces de evaluare și management al riscului.
Structura de defalcare a resurselor (RBS)
În cele din urmă, structura de defalcare a resurselor este o listă a tuturor resurselor de care veți avea nevoie pentru a vă executa proiectul. Aceasta include tarifele orare ale membrilor echipei, materialele, echipamentele și orice altceva veți folosi pentru a executa proiectul.
Structura de defalcare a costurilor
O structură de defalcare a costurilor este o altă reprezentare ierarhică a proiectului, dar se concentrează pe diferitele costuri ale proiectului. Acesta este un instrument valoros atunci când se identifică și se gestionează elementele din bugetul unui proiect și ajută la aplicarea unor controale măsurabile ale costurilor.
Cum ajută ProjectManager la managementul produsului
Structura de defalcare a produsului este un instrument care stabilește faza de planificare. În acest moment, aveți nevoie de un instrument puternic, dar ușor de utilizat, care poate fi folosit de toată lumea din echipa de proiect, indiferent dacă lucrează într-o metodologie tradițională sau agilă. ProjectManager este un software de management de lucru și de proiect care conectează echipe hibride, indiferent unde se află, ce fac sau cum le place să lucreze.
Obțineți mai multe vizualizări ale proiectelor
Ați văzut cum diagrama noastră Gantt poate crea o foaie de parcurs de produs pentru dvs., dar aceasta este doar una dintre multiplele vizualizări ale proiectului care sunt complet sincronizate cu software-ul nostru. Puteți comuta fără probleme între vizualizări, toate fiind actualizate în timp real. Unele echipe doresc misiuni pe lista noastră robustă de sarcini, în timp ce echipele agile preferă panoul kanban care le permite să-și gestioneze întârzierile și să planifice sprinturile.

Colaborați și gestionați resursele din cadrul software-ului în timp real
Vorbind despre planificarea împreună, nu veți găsi un instrument mai colaborativ. Utilizatorii primesc actualizări în timp real prin e-mail, dar și prin software. Nu trebuie să vă părăsiți munca pentru a vedea comentariile membrilor echipei, fișierele partajate sau actualizările de stare. Software-ul nostru este colaborativ la bază pentru a stimula mai multă inovație din partea echipei dumneavoastră de produse.
Pentru a menține echipa de produse să lucreze productiv, aveți nevoie de instrumentele noastre de gestionare a resurselor. De exemplu, o diagramă a volumului de lucru cu coduri de culori vă arată cine are prea multe sau prea puține sarcini atribuite. Acest lucru ar putea duce la epuizare și moral scăzut. Cu software-ul nostru, puteți realoca sarcinile direct din graficul volumului de lucru, făcând o echipă mai productivă și mai fericită.

Sunt multe lucruri pe care le putem face pentru a vă ajuta să gestionați o lansare de succes a unui produs. De la foile de pontaj care simplifică salarizarea și urmăresc timpul pentru sarcini până la un tablou de bord în timp real și rapoarte cu un singur clic care pot fi filtrate și partajate cu părțile interesate, ProjectManager este singurul instrument de care veți avea nevoie pentru a asigura succesul managementului produselor.
ProjectManager este un software de management al muncii premiat care conectează echipe hibride cu funcții puternice și ușor de utilizat, care gestionează fiecare aspect al proiectului dumneavoastră. Alăturați-vă miilor de profesioniști de la NASA, Siemens și Nestle, printre mulți alții, care folosesc instrumentele noastre pentru a-și livra produsele la timp și în limita bugetului. Începeți cu ProjectManager astăzi gratuit.
