メールブラックリストとは何ですか?それらを回避する方法
公開: 2019-02-03ほとんどの電子メールマーケターは、ある時点で少なくとも1つのIPまたはドメインブラックリストに載っています。 ブラックリストに載っている場合は、住所収集の慣行を評価し、廃止ポリシーを評価してから、関連するブラックリスト削除フォーム(利用可能な場合)で上場廃止をリクエストすることをお勧めします。
IPまたはドメインをブラックリストに登録することの影響は、小さな煩わしさから、電子メールの配信可能性を完全に高めるものまでさまざまです。 ほとんどのメールマーケターにとって配信可能性が最大の関心事であるため、ブラックリストがどのように機能するか、およびブラックリストに登録されるリスクを減らすために送信者として何ができるかを理解することが重要です。
メールブラックリストはどのように機能しますか?
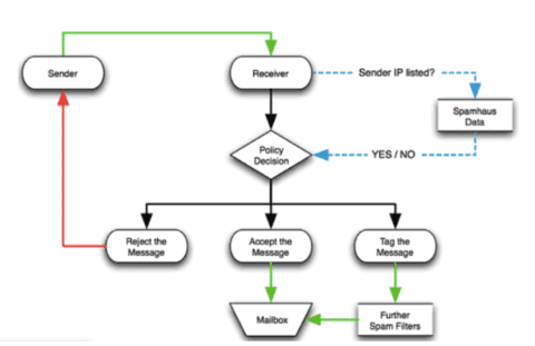
ブラックリストがどのように機能するかを理解するのに役立つように、以下のこのSpamhaus図を見てください。

ほとんどの場合、スパムトラップは次の3つのカテゴリのいずれかに分類されます。
1.リサイクルスパムトラップ:これらは、かつては有効でしたが、長い間電子メールを使用できなかったほど長い間休止していた電子メールアドレスです。 これらのアドレスに送信されたメッセージは、通常、受信サーバーによって1年以上拒否(バウンス)されてから、スパムトラップアドレスとして再アクティブ化されます。
2.タイプミストラップ:これらは通常、ユーザーエラーのために受信者リストに表示される電子メールアドレスです。 [email protected]の代わりに[email protected]と入力します。 リサイクルされたスパムトラップと同様に、これらのアドレスは受信したメッセージを開いたりクリックしたりすることはありません。 不正使用防止コミュニティは、タイプミストラップに過剰な量のメールを送信することは、リストの取得方法が不十分であり、リストの衛生状態が悪いことを示していると考えています。
3. Pristine Traps:これらは、電子メールを受信するために積極的にサインアップするために使用されたことのない電子メールアドレスとドメインです。 送信者がアドレスを購入、レンタル、またはスクレイプすると、最も一般的には、元のトラップがメーリングリストに表示されます。
注:一部のメールブラックリストには、ユーザーが生成したフィードバックと迷惑メールの手動レポートに基づいてドメインとIPアドレスも一覧表示されます。
メールのブラックリストに載っているかどうかを確認する方法
ブラックリストはたくさんありますが、出発点として、IPまたはドメインがこれらの人気のあるリストのいずれかに含まれているかどうかを確認することをお勧めします。
バラクーダレピュテーションブロックリスト:BRBLは、スパムを送信することがわかっているIPアドレスの無料のDNSブラックリスト(DNSBL)です。
Invaluement: Invaluementスパム対策DNSBLは、送信者が一方的な大量の電子メールを送信し、従来の検出方法を回避する、とらえどころのないタイプのスパムをブロックします。
MXToolBox: MXToolboxは、ドメインまたはIPアドレスがブラックリストに登録されているかどうかを示し、DNSをチェックしてDNSがどのように構成されているかを確認できます。
MultiRBL:この無料の複数DNSブラックリストサービスは、IPV4、IPV6、またはドメインごとに他のブラックリストを相互参照します。
Spamcop:SpamCop Blocking List(SCBL)は、SpamCopユーザーによってメールがスパムとして報告されたIPアドレスを一覧表示します。
Spamhaus: Spamhaus Projectは、スパムソースを識別および追跡し、スパム対策保護を提供する取り組みの一環として、多数のDNSBLを維持しています。
SURBL:ほとんどのリストとは異なり、SURBLはメッセージ送信者のリストではありません。 SURBLは、一方的なメッセージに表示されたWebサイトのリストです。
メールのブラックリストに載るリスクを減らす
レピュテーションの監視は、電子メールの配信可能性を最大化するための鍵です。 苦情率を注意深く監視することで、配信の失敗を未然に防ぐことができます。 キャンペーンの展開ごとに統計を確認し、配信の落ち込みと低いエンゲージメント率を探します。

また、スパムトラップの犠牲にならないように、メーリングリストに新しいサブスクライバーを追加する方法にも注意する必要があります。 それらを回避するためにできることがいくつかあります。
1.確認済みオプトイン:アクティブなメーリングリストに新しい受信者アドレスを追加する前に、確認メールを送信します。
長所:
- 有効で関与している受信者アドレスのみがメーリングリストに追加されます。
- タイプミストラップ、リサイクルされたスパムトラップ、および元のトラップアドレスがリストに追加されないようにします。
- オープン率とクリック率が向上します(明示的に受信を要求した受信者に電子メールを送信するためです!)。
- スパムレポートを減らし、購読を解除します。
- 送信されるメッセージごとのROIが向上します。
短所:
- マーケティングEメールオプトインの削減の可能性。
- サインアッププロセスでの余分な「摩擦」。
- エンゲージメントベースのサンセット:メーリングリストが一定期間メッセージを開かない、またはクリックしない場合は、メーリングリストからメールアドレスを削除します。 この期間は、業界や送信頻度などの要因によって異なります。
長所:
- メーリングリストから「自重」を削除します。
- 最近関与した受信者にのみ送信することにより、送信レピュテーションを改善します。
- 送信されるメッセージごとのROIを改善します。
- スパムレポートを減らし、購読を解除します。
- リサイクルされたスパムトラップやタイプミストラップへの露出を大幅に減らします。
- 望まない人に送信されるメールの数を減らすことで、ブランドの評判を向上させます。
短所:
- 誰が従事しているかを決定するための重要な技術的要件。
- リストサイズの減少。
- テーブルにお金を残す可能性があります。 (長期的に関与していない電子メール受信者の何パーセントが最終的に$$$に変換されますか?)
- リアルタイムアドレス検証:サインアップの時点で電子メールアドレスをチェックして、有効性と一般的なタイプミスを確認します。
長所:
- 一般的なドメインのタイプミスの削減。
- 手付かずのスパムトラップヒットの減少。
- 偽の電子メールアドレスのインスタンスを減らします。
- 確認されたオプトインよりもはるかに少ない「摩擦」。
- 新規登録は、この種の機能に積極的に反応する傾向があります。 (「すごい彼らは私のタイプミスを捕まえた!」)
短所:
- サードパーティのサービスを使用する場合のライセンス費用。
- 独自の検証ロジックを構築する場合のエンジニアリングおよび技術要件。
要点
ブラックリストに載るリスクを減らすための最善の解決策は、ビジネスモデルごとに異なります。 電子メール送信者の生活をより困難にするブラックリストは存在しません。 彼らはスパムを軽減し、受信者を幸せに保つのを助けるためにここにいます。
電子メールブラックリストの目的は、明示的かつインフォームドコンセントで電子メールを受信することを最近オプトインしなかった受信ボックスに電子メールが送信されないようにすることであることに注意してください。 これは、単一の予防策がブラックリストのゼロを保証するものではないことを意味します。 しかし、それはまた、人々が本当に望んでいる電子メールを送信するためにあなたの力ですべてをしているなら、それは上場廃止になるプロセスをはるかに簡単にすることを意味します!

