Ulasan SEO Autopilot 2022: Kupon Diskon (Hemat $300) Bagaimana Cara Kerja Autopilot SEO? Pro kontra
Diterbitkan: 2022-08-31kelebihan
- Dapatkan Backlink Berkualitas Tinggi
- Kelola PBN High DA Web 2.0 Anda
- Beri peringkat Video Youtube Anda di SERP Google
- Fitur Pencocokan Tautan Tingkat Lanjut.
- 10 jenis kata kunci untuk keragaman maksimum
- Fitur Perlindungan Akun Tingkat Lanjut dan Algoritma Pengeposan
- Algoritma Perlindungan Duplikat Nyata (RDPA)
- Menawarkan Spinner Premium GRATIS
- Beri peringkat bisnis lokal Anda atau Klien Anda di daftar Google Maps
Kontra
- Proses instalasi membutuhkan waktu lebih lama
SEO Autopilot adalah perangkat lunak SEO andal yang dapat membantu Anda mendapatkan backlink berkualitas tinggi tanpa upaya seperti Anda akan membangun backlink dengan autopilot. Terlepas dari hal membangun tautan, Perangkat Lunak SEO ini dapat membantu Anda dalam Posting PBN, SEO Lokal & Peringkat Video juga.
Mencari Ulasan Autopilot SEO yang Tidak Bias, Saya Membantu Anda
Jika Anda tidak berada di puncak Google, Anda tidak ada di mana-mana!
Anda ingin backlink dengan kualitas terbaik? Anda ingin mendominasi halaman hasil mesin pencari?
Jika Anda ingin menjadi yang teratas di Google, dapatkan SEO Autopilot – ini adalah perangkat lunak SEO terbaik di pasaran!
Hai, apakah Anda sedang mencari software SEO terbaik untuk blog/website Anda agar dapat membangun backlink yang berkualitas? Saat ini, menemukan perangkat lunak SEO yang andal tidaklah mudah. Seperti di era digital yang berkembang pesat ini, sulit untuk menemukan perangkat lunak SEO yang terjangkau serta dapat ditindaklanjuti dan membantu kami mendapatkan hasil di SERP. Hari ini saya telah menampilkan Review Autopilot SEO.
Peringkat di bagian atas SERP saat ini sangat sulit dan hampir tidak mungkin untuk menentukan peringkat tanpa memiliki alat SEO yang solid dan strategi SEO yang solid. Jangan khawatir, saya di sini untuk membantu karena di sini saya akan memperkenalkan Perangkat Lunak SEO andal yang dapat membantu Anda mendapatkan SERP yang lebih tinggi dengan membangun backlink berkualitas di Autopilot.
Di sini, di posting ini, saya telah menampilkan Ulasan Autopilot SEO yang mencakup wawasan terperinci tentang harga, fitur, fungsionalitas, pro & kontra, dan banyak lagi. Mari kita mulai ulasannya di sini.
Daftar isi
Kode Kupon Diskon Seumur Hidup SEO Autopilot 2022

Diskon $300 Untuk SEO Autopilot

Diskon $100 Untuk SEO Autopilaot
Bulan ini, SEO Autopilot genap berusia 4 tahun! Dan SEO Autopilot memberi Anda 4 hadiah luar biasa:
Gunakan kode Kupon: 4YEARSSEOAP500 , dan dapatkan diskon $500 untuk pembayaran satu kali SEO Autopilot untuk 2 lisensi.
Gunakan kode Kupon: 4YEARSSEOAP200 , dan dapatkan diskon $200 untuk pembayaran satu kali SEO Autopilot untuk 1 lisensi.
Tidak diperlukan kode kupon untuk penawaran ini.
Gunakan kode Kupon: 4YEARS50OFF , dan dapatkan diskon 50% untuk kredit Pengindeks OMEGA.
Review Autopilot SEO Detil: Apakah Ini Perangkat Lunak Pembuatan Backlink SEO Terbaik?
Pada dasarnya, SEO Autopilot adalah perangkat lunak SEO andal yang dapat membantu Anda mendapatkan backlink berkualitas tinggi tanpa upaya seperti Anda akan membangun backlink dengan autopilot. Terlepas dari hal membangun tautan, Perangkat Lunak SEO ini dapat membantu Anda dalam Posting PBN, SEO Lokal & Peringkat Video juga.

Tidak diragukan lagi, dengan alat ini Anda akan membangun backlink berkualitas tinggi, Platform otoritas domain tinggi yang dapat membantu Anda mendapatkan peringkat super cepat dan pembuatan profil tautan berkualitas dengan mudah dan mudah.
Bagaimana Cara Kerja Autopilot SEO?
Perangkat lunak SEO Autopilot bekerja sangat sederhana dan mudah karena di sini Anda harus mengikuti langkah-langkah berikut untuk mendapatkan peringkat lebih tinggi di SERP.
Langkah 1: Buat Kampanye
Mulai saja Perangkat Lunak Autopilot SEO dan buat kampanye pertama Anda dengan perangkat lunak ini dengan mudah. Jadi ini adalah langkah pertama yang harus Anda ambil untuk memulai dengan perangkat lunak ini
Langkah 2: Tekan Mulai
Di sini langkah kedua sangat sederhana karena di sini Anda hanya perlu menekan mulai dan membiarkan Perangkat Lunak SEO Autopilot memberi peringkat situs web Anda di SERP.
Langkah 3: Peringkat Lebih Tinggi
Sekarang Anda telah membuat kampanye dan memulainya juga. Saatnya untuk mengindeks backlink baru Anda dan peringkat lebih tinggi di SERP.
Apa yang Ditawarkan Oleh Autopilot SEO? (Ulasan Fitur Rinci)
1) Pembuatan Tautan Balik:
Dapatkan backlink berkualitas tinggi dari sumber resmi untuk situs web Anda atau pelanggan Anda, buat profil Tautan Super Natural dan lihat peringkat Anda di SERP! Dan pasti Anda akan menyukai perangkat lunak ini begitu Anda melihat peringkat Anda meroket.

Fitur Utama Membangun Backlink:
- Strategi SEO Tingkat Lanjut:
Terlepas dari apakah Anda ingin menilai situs web baru atau lama, Anda harus hati-hati merencanakan strategi SEO untuk mencapai tujuan SEO Anda dengan mudah.
Referensi autopilot memiliki modul strategi SEO lanjutan dalam bentuk “persentase kata kunci”.

Anda memiliki kendali penuh atas pembuatan profil tautan Anda, dan Anda dapat dengan mudah memprogram strategi SEO jangka pendek atau panjang untuk diri sendiri atau klien Anda dengan mudah dan mudah dengan SEO Autopilot.
- Fitur Pencocokan Tautan:
Link Matching (LM) mungkin merupakan salah satu fitur utama dari software autopilot SEO. Gunakan LM untuk menetapkan kata kunci atau grup kata kunci tertentu ke URL tertentu.

Ini berarti Anda dapat membuat profil tautan yang lebih akurat untuk setiap URL (URL mata uang), mengontrol keragaman teks jangkar Anda, dan memastikan URL Anda TIDAK PERNAH dioptimalkan secara ekstra
- Perlindungan Duplikat Ganda
Hampir semua alat pembuat tautan SEO lainnya yang berisi kata kunci atau URL yang sama beberapa kali dalam artikel yang sama TIDAK cocok untuk SEO dan Anda mengetahuinya dengan lebih baik. Autopilot SEO menggunakan algoritma Real Duplicate Protection Algorithm (RDPA), yang menjamin kata kunci dan tautan unik di setiap artikel dan itu mengesankan.
- Laporan Label Putih:
Baik Anda memiliki agensi SEO, SEO Freelancer, atau Fiverr Gigs, Anda harus memberikan laporan pembuatan tautan kepada klien Anda. Dengan SEO Autopilot, Anda dapat membuat laporan label putih yang terlihat profesional dengan satu sentuhan tombol!
Berikut Link Building Reports terdiri dari:
- Sumber Tautan Situs Web
- Otoritas Domain
- Halaman arahan
- Kata kunci juga digunakan di setiap halaman arahan
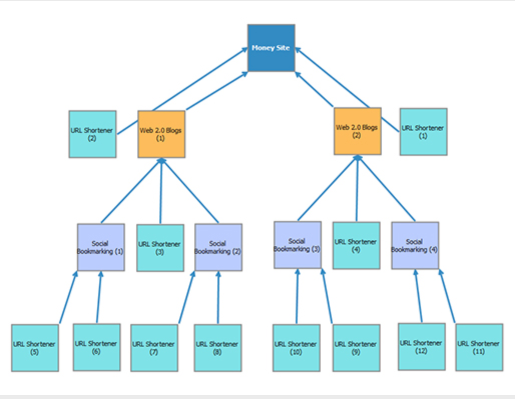
Editor Diagram Kustom
Apakah Anda ingin membawa kesuksesan SEO Anda ke tingkat berikutnya?
Dengan editor diagram Autopilot SEO, Anda dapat membuat grafik Anda sendiri yang kuat dengan level yang tidak terbatas, mengontrol sumber tautan yang ingin Anda gunakan dengan lebih baik, jus tautan yang mengalir melalui level yang lebih rendah, dan ukuran strategi Anda. SEO menangani kebutuhan spesifik proyek Anda. Semua dapat Anda lakukan dengan bantuan fitur ini.

Tentu saja, Anda dapat menggunakan diagram yang telah ditentukan sebelumnya yang dirancang dengan cermat oleh pakar SEO mereka untuk situasi yang berbeda.
- Integrasi API pihak ketiga
Bagian terbaik tentang perangkat lunak ini adalah mereka telah mengintegrasikan banyak layanan gratis dan pihak ketiga sehingga perangkat lunak autopilot SEO memiliki lebih banyak kontrol dan kinerja.

Layanan Premium:
- Pemecahan Captcha
- Pemintal Premium
- Pembuat Artikel
- Pengindeks Premium
Layanan Autopilot SEO GRATIS:
- Pemintal Gratis
- Pengambil Artikel Gratis
- Pengindeks Premium Gratis (GWT)
2) Posting PBN
Anda dapat dengan mudah membuat atau mengelola PBN Anda dengan satu sentuhan tombol dengan High DA Web 2.0! Tingkatkan DA PBN Anda dan transfer Link Juice dalam jumlah yang luar biasa langsung ke situs web uang Anda.
- Pembuatan PBN Web 2.0
Dengan autopilot SEO, Anda dapat dengan mudah membuat PBN Web 2.0 sebanyak yang Anda inginkan. Manfaatkan keunggulan High DA Web 2.0!
Baik Anda ingin membuat PBN Web 2.0 besar, kecil atau besar yang terdiri dari banyak nilai DA tinggi, atau bahkan PBN dari satu objek, autopilot SEO adalah alat SEO yang ideal untuk kebutuhan Anda.

Fungsi folder memungkinkan Anda untuk dengan mudah mengatur pengaturan akun Anda di PBN, pelanggan atau bahkan niche. Anda dapat menggunakan domain Premium standar kami untuk membuat profil atau menggunakan domain .com Anda sendiri untuk hasil yang lebih baik dengan mudah dan mudah.
- Manajemen PBN
Dengan Autopilot SEO, Anda memiliki kendali penuh atas manajemen PBN Anda!
Jika Anda telah kedaluwarsa akun High DA / PA Web 2.0 seperti Tumblr, WordPress, Over Blog, Jimdo, dll, Anda dapat dengan mudah mengimpornya ke autopilot SEO dan mengelolanya dengan kampanye.

Atur preferensi akun Anda dalam folder dan gunakan strategi SEO canggih mereka untuk meningkatkan otoritas situs web Anda dengan mudah.
Anda dapat menambahkan Web 2.0 baru yang kedaluwarsa atau menghapus yang tidak lagi Anda perlukan, atau Anda dapat mengekspor semua kredensial akun ke file CSV.
- Otoritas PBN
Tingkatkan otoritas PBN Anda dan tautkan tiket jus dengan situs uang Anda dengan DSA (Domain Authority Stacking Diagram) yang kuat!

Tingkatkan DA / PA aset Anda menggunakan diagram DSA dari grup tautan Web 2.0 22x yang terhubung secara strategis. Transfer sejumlah besar sisa jus dari tingkat yang lebih rendah langsung ke situs dan lihat DA Skyrocket Anda dalam waktu singkat!
3) Peringkat Video & SEO
Sekarang Anda dapat dengan mudah memberi peringkat video YouTube Anda di Google SERPs dan mesin pencari internal YouTube dengan fitur peringkat video autopilot SEO yang kuat! Mari kita jelajahi fitur apa yang sebenarnya disediakannya.
- Fitur Peringkat Video:
Beri peringkat setiap video di setiap ceruk dengan fitur peringkat video Autopilot SEO yang kuat!
Bagaimana cara kerja fitur ini?
Saat membuat kampanye, cukup pilih fitur Peringkat Video, masukkan ID video Anda dan klik Buat. Autopilot membuat 159 variasi URL video dan memasukkannya ke dalam bidang situs Uang dengan mudah”.
Kemudian pilih salah satu dari Grafik Promosi Video mereka yang kuat yang dibuat oleh pakar SEO bersertifikat dan pemasar Internet yang dihormati untuk hasil terbaik!

Sesuaikan strategi Anda dengan kebutuhan spesifik Anda, mulai kampanye Anda dan biarkan autopilot SEO melakukan "kerja keras" untuk Anda! Dan tidak diragukan lagi, dengan fitur ini Anda dapat memberi peringkat video Anda lebih tinggi di YouTube dan Google juga.
- Diagram Profesional:
Baik Anda ingin menilai video YouTube Anda sendiri atau video pelanggan Anda, mereka telah membuat beberapa grafik yang sangat kuat yang dapat Anda gunakan untuk kampanye peringkat video Anda.
Grafik ini dibuat oleh pemasar internet yang disegani, dengan siapa mereka menilai video mereka sendiri.

Bergantung pada persaingan kata kunci yang ingin Anda beri peringkat pada video Anda, Anda dapat memilih antara grafik persaingan menengah dan tinggi untuk kampanye Anda.
Manfaatkan strategi SEO tingkat lanjut dalam pembuatan kampanye dan buat profil tautan yang sangat alami untuk video Anda untuk memastikan peringkat yang sukses!
4) Peringkat SEO Lokal
Sekarang Anda dapat dengan mudah menentukan peringkat bisnis Anda atau pelanggan Anda di daftar Google Maps menggunakan fungsi peta yang terintegrasi ke dalam Autopilot SEO! Tingkatkan visibilitas lokal Anda di SERP!

Tingkatkan visibilitas bisnis lokal Anda
SEO lokal adalah cara yang efektif untuk memasarkan bisnis Anda atau pelanggan Anda secara online. Ini membantu perusahaan untuk mempromosikan produk dan layanan mereka kepada pelanggan lokal ketika mereka mencarinya.
Karena kenyataan bahwa hasil pencarian lokal berubah lebih cepat daripada yang lain, Anda HARUS menggunakan alat SEO yang efektif untuk memastikan bahwa upaya SEO lokal Anda mengarah pada hasil yang diinginkan dan membantu Anda mendapatkan pelanggan.

Dengan fitur Google Embed Map dari perangkat lunak ini, Anda dapat membuat posting multimedia yang indah dan kaya langsung ke situs web otoritas dengan banyak variasi peta terintegrasi bisnis lokal Anda!
Ingatlah bahwa persaingan lokal semakin meningkat dan jika Anda tidak berada di urutan teratas, pasti seseorang akan melakukannya.
Paket Harga yang Ditawarkan Oleh SEO Autopilot : SEO Autopilot Kode Kupon Diskon Seumur Hidup $300
Bagian terbaik yang paling saya sukai dari SEO Autopilot adalah mereka menawarkan paket harga yang sangat fleksibel dan terjangkau sehingga Anda dapat segera memulai.
Juga, SEO Autopilot menawarkan Uji Coba Gratis 7 Hari yang dapat Anda gunakan untuk mencoba perangkat lunak ini dan menjelajahi fitur-fiturnya dan mencari tahu apakah itu cocok untuk Anda atau tidak.
Mari kita cari tahu paket harga apa yang ditawarkan oleh SEO Autopilot:
- Uji Coba Gratis Autopilot SEO 7 Hari
Versi uji coba tujuh hari memungkinkan Anda untuk melihat langsung tampilan dan kinerja perangkat lunak mereka.

SEO autopilot 7 hari untuk anggota baru, termasuk akses tidak terbatas ke perangkat lunak, sehingga Anda dapat melihat semua fitur, kualitas situs web yang dapat Anda terbitkan, tingkat keberhasilan pencarian yang sangat tinggi, dan akses ke kursus Tutorial video terperinci kami dan khusus untuk menyambut Anda di komunitas autopilot SEO.
Apa yang akan Anda dapatkan dengan paket ini:
- Penyihir Turbo
- Pemintal Premium
- Satu Instalasi per lisensi
- Pemintal Artikel Premium
- Strategi SEO Tingkat Lanjut
2) SEO AP Bulanan / 1 Instalasi ($ 67 / Bulan)
Autopilot SEO diperlukan untuk meningkatkan kuantitas dan kualitas lalu lintas di situs web Anda melalui hasil pencarian organik, karena berfokus pada tiga bidang utama: SEO, peringkat kata kunci, peringkat video, dan manajemen konten juga.




Sekarang dalam SEO AP 2 Turbo Wizard disertakan, yang dengannya Anda dapat membuat dan menjalankan kampanye Anda dalam waktu kurang dari 3 menit!
- Penyihir Turbo
- Pemintal Premium
- Satu Instalasi per lisensi
- Pemintal Artikel Premium
- Strategi SEO Tingkat Lanjut
- Dukungan Premium dari layanan pelanggan
- Pembaruan evolusi fitur
3) SEO AP Bulanan/2 Instalasi ($99/Bulan)
Autopilot SEO diperlukan untuk meningkatkan kuantitas dan kualitas lalu lintas di situs web Anda melalui hasil pencarian organik, karena berfokus pada tiga bidang utama: SEO, peringkat kata kunci, peringkat video, dan manajemen konten juga.
Sekarang dalam SEO AP 2 Turbo Wizard disertakan, yang dengannya Anda dapat membuat dan menjalankan kampanye Anda dalam waktu kurang dari 3 menit!
- Penyihir Turbo
- Pemintal Premium
- Satu Instalasi per lisensi
- Pemintal Artikel Premium
- Strategi SEO Tingkat Lanjut
- Dukungan Premium dari layanan pelanggan
- Pembaruan evolusi fitur
4) SEO AP Pembayaran Satu Kali 1 ($997)
Autopilot SEO diperlukan untuk meningkatkan kuantitas dan kualitas lalu lintas di situs web Anda melalui hasil pencarian organik, karena berfokus pada tiga bidang utama: SEO, peringkat kata kunci, peringkat video, dan manajemen konten juga.
Sekarang dalam SEO AP 2 Turbo Wizard disertakan, yang dengannya Anda dapat membuat dan menjalankan kampanye Anda dalam waktu kurang dari 3 menit!
- Penyihir Turbo
- Pemintal Premium
- Satu Instalasi per lisensi
- Pemintal Artikel Premium
- Strategi SEO Tingkat Lanjut
- Dukungan Premium dari layanan pelanggan
- Pembaruan evolusi fitur
5) SEO AP Pembayaran Satu Kali 2 ($ 1897)
Autopilot SEO diperlukan untuk meningkatkan kuantitas dan kualitas lalu lintas di situs web Anda melalui hasil pencarian organik, karena berfokus pada tiga bidang utama: SEO, peringkat kata kunci, peringkat video, dan manajemen konten juga.
Sekarang dalam SEO AP 2 Turbo Wizard disertakan, yang dengannya Anda dapat membuat dan menjalankan kampanye Anda dalam waktu kurang dari 3 menit!
- Penyihir Turbo
- Pemintal Premium
- Satu Instalasi per lisensi
- Pemintal Artikel Premium
- Strategi SEO Tingkat Lanjut
- Dukungan Premium dari layanan pelanggan
- Pembaruan evolusi fitur
Mengapa Membuat Autopilot SEO Berbeda Dari Yang Lain?
- Hanya situs web otoritas domain tinggi.
- Mereka tidak pernah menggunakan situs web dan layanan sampah hanya untuk mengatakan bahwa mereka memiliki banyak situs web.
- 10 jenis kata kunci untuk variasi maksimum.
- Fungsi pencocokan tautan yang diperluas.
- Variasi otomatis tautan yang menggunakan persentase penggunaan kata kunci tertentu.
- Kata kunci dan tautan artikel dihitung menggunakan algoritme dunia nyata untuk memastikan berbagai kata kunci.
- Perlindungan ganda, Algoritma perlindungan ganda sejati yang menjamin kata kunci dan tautan unik di setiap artikel.
- Perlindungan akun Tautkan akun Anda ke server proxy tertentu dan hindari larangan.
Jadi inilah alasan yang membuat situs web ini berbeda dari yang lain.
Ulasan Pelanggan:

Seo Autopilot adalah yang terbaik di Pasar, Bekerja dengan semua aplikasi yang tersedia di pasar dan bahkan saya tidak dapat membandingkan SAP dengan mereka, SAP adalah yang terbaik, stabil, mudah dicadangkan, sistem pelaporan yang luar biasa dan aman jika Anda tahu apa melakukan. Anda dapat membangun kualitas tinggi
backlink melalui SAP. – Reza Kh
Dukungannya benar-benar hebat! Mereka sangat membantu dan mengendalikan komputer saya dan memberikan jenis dukungan yang saya harap disediakan oleh perusahaan perangkat lunak lain! Kerja bagus untuk produk hebat dan untuk menawarkan dukungan hebat!!!- Ray Briant
Saya bahkan tidak percaya apa yang dapat dilakukan perangkat lunak ini. Hanya dalam beberapa hari selama uji coba gratis, saya dapat memastikan situs baru yang baru saja saya buat langsung diindeks dan sudah muncul di pencarian kata kunci. Dengan pembuatan tautan, saya tidak lagi harus mencari sumber apa pun tetapi dapat meningkatkannya di dalam agensi saya di rumah. Saya tidak sabar untuk memanfaatkan semua fitur dan melihat apa yang keluar di setiap pembaruan!- Kevin Young
Tautan langsung:
- Cara Mendapatkan Tautan Balik Hebat untuk Mereka yang Baru di Pemasaran Konten
- Panduan Jaringan Blog Pribadi:
- 14 Alat Pemeriksa Tautan Balik Terbaik
- 15 Perangkat Lunak SEO On-Page Terbaik Terbaik
- Tutorial Tinjauan CanIRank =
FAQ Terkait dengan Perangkat Lunak Autopilot SEO (Perangkat Lunak Pembuatan Tautan SEO Terbaik)
Jadi sudah berapa lama SEO Autopilot ada di pasaran, untuk dibeli semua orang?
SEO Autopilot telah ada di pasaran selama lebih dari 3 tahun untuk dibeli semua orang.
Apakah AutoPilot SEO Membuat Tautan Balik Berkualitas Tinggi?
Ya, Autopilot SEO membuat Tautan Balik Berkualitas Tinggi sepenuhnya di Autopilot dan Anda dapat Mendominasi Halaman Hasil Mesin Pencari.
Apakah Autopilot SEO benar-benar berfungsi?
Ya itu berfungsi tetapi Anda memerlukan VPS berkecepatan tinggi untuk menyiapkan kampanye, Anda memerlukan layanan proxy & captcha untuk membuatnya berjalan dengan lancar. Meskipun tidak setiap kali SEO Autopilot akan memberi Anda peringkat, itu sepenuhnya tergantung pada ceruk yang Anda lawan.
Manakah yang terbaik untuk perangkat lunak pembuat tautan, autopilot SEO, robot uang, atau Ranker X?
Saya akan mengatakan dari semua alat yang saya uji SEO Autopilot menonjol dari yang lain. Meskipun SEO Autopilot membutuhkan VPS dan layanan proxy yang baik untuk dijalankan.
Apa saja yang perlu diketahui tentang perangkat lunak autopilot SEO?
Anda harus menyadari bahwa tidak ada alat yang dapat menjamin peringkat Google tetapi setidaknya dengan SEO Autopilot Anda dapat mencoba memberi peringkat untuk ceruk kompetitif rendah.
Apakah SEO Autopilot menawarkan kode kupon diskon?
Ya, saya membuat kesepakatan khusus dengan SEO Autopilot dan saya mendapat kode kupon khusus untuk menghemat uang Anda di SEO Autopilot. Gunakan kupon ini BID300 & BID100 di halaman checkout SEO Autopilot. Nikmati kode kupon diskon Autopilot SEO.
Apakah SEO Autopilot menawarkan uji coba gratis?
Ya, SEO Autopilot menawarkan uji coba gratis selama 7 hari kepada pengguna barunya yang mencakup akses penuh ke perangkat lunak, sehingga Anda dapat melihat semua fitur secara detail.
Apakah SEO AutoPilot Alat SEO yang Baik?
Jika Anda serius ingin mengotomatisasi SEO Anda, tidak perlu mencari yang lain selain SEO Autopilot. Cobalah untuk ceruk kompetitif rendah.
Apakah SEO Autopilot menawarkan kode promo diskon?
Ya, SEO Autopilot menawarkan kode diskon di mana Anda bisa mendapatkan diskon $300 untuk paketnya.
Apakah Ranker Mesin Pencari GSA masih berfungsi?
Meskipun GSA Search Engine Ranker masih merupakan alat yang sah untuk mengembangkan tautan otomatis dan akan memberi Anda hasil yang diinginkan jika digunakan secara strategis, pembaruan berkelanjutan Google memaksa kami untuk bekerja pada metode SEO kami secara teratur; pendekatan yang bekerja sebelumnya tidak lagi bekerja.
Apa itu Search Engine Ranker GSA, dan bagaimana cara kerjanya?
GSA Search Engine Ranker adalah alat yang sah dan kuat yang memungkinkan Anda mendapatkan tautan yang diperlukan dari domain dengan otoritas tinggi.
Berapa harga paketnya?
SEO Autopilot memiliki paket unik yang dimulai dari $7 selama tujuh hari. Jika Anda ingin melanjutkan, langganan bulanan adalah $99. Jika Anda menginginkan paket seumur hidup, yang harus Anda lakukan hanyalah membayar $1897.
Apakah SEO masih relevan di tahun 2021?
Nilai SEO dalam hal meningkatkan lalu lintas organik tidak dapat disangkal. Peningkatan penggunaan dan pembagian penelusuran organik melampaui saluran lainnya. Karena lalu lintas pencarian organik terus melebihi jumlah lalu lintas pencarian lainnya, melakukan SEO untuk Google dan mesin pencari lainnya akan menjadi semakin penting pada tahun 2021.
Alternatif Autopilot SEO:
Apa Kata Pakar SEO Seperti Craig Campbell Tentang SEO Autopilot:
GSA Search Engine Ranker Sebagai Alternatif Autopilot SEO:
Setelah kehilangan uang pada perangkat lunak SEO palsu, saya mulai mencari alat SEO. Saya mencari saran dari pemasar Internet lain di berbagai forum, mulai membaca buletin, dan mencari saran dari spesialis SEO senior.
Saya memilih untuk menggunakan mesin pencari peringkat GSA setelah menghabiskan berhari-hari meneliti dan mendengarkan saran semua orang. Saya telah menggunakannya selama sekitar satu tahun sekarang, dan saya tidak bisa mengatakan cukup banyak hal bagus tentangnya. Itu cukup bermanfaat bagi saya dalam hal meningkatkan lalu lintas ke situs web dan blog khusus saya.
Situs web saya mulai menerima lalu lintas, dan banyak orang mulai mempekerjakan saya untuk layanan saya. Dalam waktu singkat, saya telah menutupi investasi saya dan menghasilkan keuntungan.
Karena fungsi otomatis ini, saya dapat menghemat banyak waktu yang seharusnya dihabiskan untuk mencapai SEO yang baik. Dan percayalah ketika saya mengatakan bahwa untuk memiliki SEO yang baik untuk situs web Anda, Anda harus meluangkan waktu 50-60 jam setiap minggu. Namun, berkat ranker GSA, saya dapat menyelesaikan semua tugas terkait SEO saya dalam hitungan menit.
Bagaimana Mesin Pencari GSA Bekerja?
Sebagian besar dari Anda mungkin menyadari pentingnya backlink. Sulit untuk mencapai SEO yang baik tanpa backlink. Ketika datang untuk menghasilkan lalu lintas, backlink adalah faktor yang paling signifikan. Kesulitannya adalah Anda tidak bisa pergi ke setiap situs web dan mengirimkan backlink satu per satu.
Itu tidak mungkin, dan itu akan menghabiskan 90% waktu dan usaha Anda. Banyak orang mengalihdayakan tenaga kerja ini dan membayar orang lain untuk mengirimkan tautan balik mereka, tetapi tidak semua orang mampu membelinya. Mesin Pencari GSA memasuki gambar pada titik ini. Di lebih dari 500 platform, ia dapat membuat tautan balik di ratusan atau ribuan situs web yang terhubung ke niche Anda.
Anda tidak perlu melakukan apa pun; yang harus Anda lakukan adalah menawarkan materi, dan mesin pencari ranker GSA akan mulai mengirimkan backlink atas nama Anda.
Dan bagian terbaiknya adalah ini hanya berfokus pada situs web dengan lalu lintas tinggi yang terhubung ke konten Anda; akibatnya, pentingnya backlink situs web Anda mulai membanjiri. Ini akan mengembangkan backlink tanpa batas sampai Anda menyuruhnya berhenti. Ini adalah sesuatu yang tidak dapat dicapai oleh alat SEO lain di pasar.
Berikut adalah beberapa alat luar biasa dari peringkat mesin pencari GSA:
Pemintal Artikel
Situs web tanpa konten seperti gitar tanpa senar: tidak ada gunanya dan tidak ada yang akan melihatnya. Anda akan membutuhkan konten yang bagus dan khas untuk menarik pengunjung berulang. Anda juga memerlukan beberapa artikel dengan kata kunci yang sama untuk dikirim ke situs web dengan lalu lintas tinggi yang berbeda.
Article Spinner akan membantu Anda membuatnya. Alat ini memungkinkan Anda membuat konten unik dalam jumlah tak terbatas berdasarkan kata kunci yang sama. Anda tidak perlu khawatir tentang hukuman duplikat konten karena setiap artikel akan ditulis ulang dengan cara yang berbeda.
Dukungan Banyak Bahasa
Ini adalah salah satu fitur terbaik dari GSA Search Engine Ranker. Anda masih dapat menggunakan alat ini untuk mendapatkan SEO yang baik jika situs web Anda menggunakan bahasa selain bahasa Inggris.
Ini akan membantu Anda mendapatkan peringkat di mesin pencari target Anda dan Google. Itu dapat mengikis data dari 585 mesin pencari yang berbeda. Ini adalah fitur langka untuk datang.
Registrasi dan Verifikasi Akun
Anda tidak perlu lagi mendaftarkan akun di setiap situs web dan kemudian pergi ke email Anda dan klik tautan verifikasi. GSA Search Engine Ranker sekarang akan mengurusnya untuk Anda. Itu dapat membuat dan memverifikasi akun di ratusan atau ribuan situs web tanpa masukan Anda.
Alat Analisis
Ini akan memberikan laporan analisis untuk Anda. Anda dapat menyimpannya ke komputer Anda sebagai lembar excel atau file teks. Terlebih lagi, penelitian ini akan disajikan dalam format grafis.
Pengindeksan tautan
Fitur ini adalah alasan saya lebih memilih alat ini daripada alat lain yang tersedia di pasar. Sebagian besar solusi di pasar hanya ping link ke mesin pencari dan kemudian menghilang. Pemeringkat mesin pencari GSA, di sisi lain, menggabungkan tautan Anda dengan layanan pengindeksan tautan terbaik yang dapat diakses.
CAPTCHA
Ingat Kode menjengkelkan yang harus Anda masukkan di akhir proses pendaftaran untuk menunjukkan bahwa Anda adalah manusia? Jangan pedulikan mereka lagi. Ini akan menangani kode Captcha yang mengganggu itu untuk Anda.
Jika perangkat lunak tidak dapat memecahkan captcha, itu akan meminta Anda untuk melakukannya; setelah Anda memberikan jawaban, itu disimpan untuk digunakan di masa mendatang. Jika fungsi captcha tidak sesuai dengan keinginan Anda, Anda dapat menggunakan program captcha lain seperti captcha sniper, decaptcher, dan captcha infinity.
Proksi
Anda tidak perlu khawatir tentang proxy jika Anda menggunakan GSA Search Engine Ranker. Proxy tetap berjalan di latar belakang. Tidak perlu mengaktifkannya setiap kali Anda menggunakan alat ini.
Rentang waktu
Ada opsi untuk menentukan interval waktu antara pengiriman tautan. Ini memberi kesan bahwa tindakan Anda alami daripada otomatis. Ini mencegah alamat IP Anda masuk daftar hitam.
Pemeringkat mesin pencari GSA akan memberi Anda semua yang Anda butuhkan untuk memulai bisnis yang menguntungkan. Itu melakukan sebagian besar pekerjaan untuk Anda dalam hitungan menit karena sepenuhnya otomatis. Itu hanya mengirimkan lalu lintas ke situs web yang terkait dengan konten Anda, menghasilkan basis penggemar yang besar dan penjualan yang tinggi melalui situs web Anda.
Saya sangat menyarankan Anda untuk menggunakan situs web ini daripada alat SEO lain yang ada di pasaran. Jangan buang waktu dan uang Anda untuk alat SEO palsu yang menjanjikan bulan. Meskipun beberapa webmaster juga mengalami masalah dengan GSA, GSA tidak berfungsi dengan baik untuk mereka.
Saya menyarankan Anda untuk tidak hanya mengandalkan satu alat SEO dan mempertimbangkan kemungkinan lain untuk situs web Anda. Terus bereksperimen dengan alat tambahan, karena alat khusus dapat bervariasi. Jadi, jika menurut Anda ada alat tambahan yang layak dibeli, teruslah mencari.
Kesimpulan: Ulasan Autopilot SEO 2022
Tidak diragukan lagi, SEO Autopilot adalah perangkat lunak SEO yang andal dan terjangkau yang sangat membantu dalam membangun backlink berkualitas secara autopilot dan bahkan lebih. Selain membangun tautan, ini juga membantu dalam Posting PBN, SEO Video & Peringkat SEO Lokal.
Saya sangat merekomendasikan perangkat lunak ini kepada pengunjung dan pembaca kami yang benar-benar ingin meroket peringkat mereka di SERP dengan membangun backlink berkualitas dengan mudah dan tanpa usaha.
Saya harap posting ini sesuai dengan tujuan dengan baik. Dan jika Anda menyukai postingan ini, silakan bagikan postingan ini ke semua platform media sosial yang sedang tren seperti Facebook, Twitter, dan YouTube, Instagram.









