7 رسائل تأكيد حاسمة لإرسالها اليوم (+ دليل 2022)
نشرت: 2022-01-26ما هو البريد الإلكتروني للتأكيد؟
البريد الإلكتروني للتأكيد هو نوع من رسائل البريد الإلكتروني الخاصة بالمعاملات التي يتم تشغيلها من خلال إجراءات محددة للعميل. تُستخدم رسائل البريد الإلكتروني للتأكيد لتأكيد إجراءات مثل تقديم الطلب أو الاشتراك في قائمة أو حجز التذاكر أو تسجيلات الأحداث.
على الرغم من أنك لست بحاجة إلى إرسال كل نوع واحد من رسائل البريد الإلكتروني الموجودة ، إلا أن رسائل البريد الإلكتروني للتأكيد هي واحدة من الرسائل المهمة التي يجب مراعاتها.
إليك ما يغطيه هذا المنشور:
- ما هو البريد الإلكتروني للتأكيد؟
- لماذا رسائل التأكيد الإلكترونية مهمة؟
- أنواع رسائل البريد الإلكتروني للتأكيد
- 7 أفضل ممارسات تأكيد البريد الإلكتروني
- كيفية إعداد رسائل البريد الإلكتروني للتأكيد
لماذا رسائل التأكيد الإلكترونية مهمة؟
رسائل التأكيد الإلكترونية مهمة لأنها تؤكد أن إجراء العميل كان ناجحًا ، وتتضمن معلومات مهمة ، وتعطي توجيهات للخطوات التالية. تتمتع جميع أنواع رسائل البريد الإلكتروني بالتأكيد بمعدلات فتح ونقر عالية ، مما يمنحك المزيد من فرص البيع.
يتم فتح رسائل البريد الإلكتروني الخاصة بالمعاملات (مثل رسائل البريد الإلكتروني للتأكيد) بضعف معدل رسائل البريد الإلكتروني الترويجية. (مصدر الصورة: The Good)
فيما يلي بعض الأسباب التي تجعلك ترسل بريدًا إلكترونيًا للتأكيد.
- تميل رسائل التأكيد الإلكترونية إلى البريد الوارد الأساسي. من غير المرجح أن تصل رسائل التأكيد الإلكترونية إلى علامة التبويب الترويجية في Gmail.
- رسائل التأكيد الإلكترونية هي فرصة تسويقية سريعة. نظرًا لأن رسائل التأكيد الإلكترونية ذات معدلات فتح عالية ، فهي مكان جيد لتضمين معلومات مهمة أو عبارات تحث المستخدم على اتخاذ إجراء.
- رسائل البريد الإلكتروني للتأكيد ... تأكيد. هل نجح تقديم عملائك؟ يتيح لهم البريد الإلكتروني للتأكيد معرفة أنهم قد أكملوا المهمة التي شرعوا في إنجازها بنجاح.
أنواع رسائل البريد الإلكتروني للتأكيد
هناك أنواع متعددة من رسائل التأكيد الإلكترونية التي يجب أن تفكر في استخدامها لعملك.
البريد الإلكتروني لتأكيد الحجز

يستخدم هذا النوع من البريد الإلكتروني للتأكيد للتحقق من الحجز عبر الإنترنت. تشمل أمثلة الحجز تذاكر الطيران أو غرف الفنادق أو حجوزات المطاعم أو تذاكر الأحداث.
يمنحك هذا البريد الإلكتروني لتأكيد الحجز من OpenTable تفاصيل الحجز الكاملة ويتضمن CTA شخصيًا لتأكيد التأكيد.


البريد الإلكتروني لتأكيد النشرة الإخبارية

يُطلق عليه أيضًا بريد إلكتروني لتأكيد الاشتراك ، يتم إرسال رسالة بريد إلكتروني لتأكيد الاشتراك عند التسجيل للحصول على قائمة بريد إلكتروني. غالبًا ما تسمى هذه رسائل البريد الإلكتروني الترحيبية. ستتضمن عملية الاشتراك المزدوج رسالة تأكيد إلكترونية أولية ورسالة ترحيب إلكترونية ثانية.
إليك كيف قام The Hustle بعملهم. يخبرك بالضبط بما ستحصل عليه ويحدد توقعات الرسائل الإخبارية الخاصة بك حيث ينبغي أن تكون.

البريد الإلكتروني لتأكيد الطلب

يتم إرسال هذا البريد الإلكتروني بعد إجراء طلب عبر الإنترنت لتأكيد ما طلبته وموعد وصوله المتوقع. هذا هو النوع الأكثر شيوعًا من رسائل البريد الإلكتروني للتأكيد.
يوضح مثال البريد الإلكتروني لتأكيد الطلب هذا بواسطة thredUP الطلب الكامل بالصور وأسماء المنتجات.


البريد الإلكتروني لتأكيد تنزيل المحتوى

بريد إلكتروني يتم إرساله بعد أن يطلب شخص ما جزءًا من المحتوى القابل للتنزيل أو المحجوب. على الرغم من أنه من الشائع أن تكون قادرًا على التنزيل مباشرة من الصفحة التي تملأ فيها نموذجًا ، فإن معظم الشركات سترسل أيضًا رسالة تأكيد بالبريد الإلكتروني مع رابط التنزيل.
يبقي Eventbrite البريد الإلكتروني لتأكيد تنزيل المحتوى بسيطًا مع كل ما تحتاجه في لمحة - عنوان التنزيل وزر للوصول إليه.

البريد الإلكتروني لتأكيد الموعد

تم إرسال بريد إلكتروني بعد تحديد موعد. تتضمن رسائل البريد الإلكتروني لتأكيد الموعد عادةً معلومات الموعد لتسهيل الرجوع إليها.
شاهد كيف ينشئ Blind Barber بريدًا إلكترونيًا رائعًا لتأكيد الموعد - مع استكمال جميع التفاصيل المهمة معلومات الاتصال الخاصة بالعمل.

البريد الإلكتروني لتأكيد الشحن


يبقيك البريد الإلكتروني لتأكيد الشحن على اطلاع دائم بتقدم الطلب عبر الإنترنت. يمكنك أيضًا الحصول على رسائل تأكيد التتبع عبر البريد الإلكتروني أثناء هذه العملية.
يعرض هذا البريد الإلكتروني المخصص من Fitbit طلبك في البريد الإلكتروني - ويتضمن معلومات الفواتير.

البريد الإلكتروني لتأكيد تسجيل الحدث

تحتوي رسالة البريد الإلكتروني لتأكيد تسجيل الحدث على تفاصيل متعلقة بالحدث مثل التوقيت أو الموقع أو الاتجاهات البسيطة أو معلومات وقوف السيارات. هذا يساعد على تجنب عدم اليقين في الأيام التي سبقت الحدث.
تحقق من مثال البريد الإلكتروني لتأكيد الحجز من حدث ActiveCampaign Study Hall. يوفر العديد من الموارد للاستعداد والاستفادة إلى أقصى حد من التجربة

7 أفضل ممارسات تأكيد البريد الإلكتروني
يجب أن يتطابق تصميم البريد الإلكتروني للتأكيد مع الألوان والصور والرسائل والأيقونات لبقية علامتك التجارية. خارج التصميم الجمالي ، هناك بعض الأشياء التي لا يمكنك أن تنسى تضمينها في رسالة التأكيد بالبريد الإلكتروني:
- صور المنتج والأسماء
- ملخص الفواتير ومعلومات الدفع
- رقم الطلب
- طريقة الشحن والمعلومات البريدية
- تواريخ وأوقات مهمة
- معلومات الاتصال التجارية
- معلومات مفيدة وذات صلة
1. صور المنتج والأسماء
البريد الإلكتروني للتأكيد الذي لا يتضمن المعلومات التي أكدتها هو أمر محبط لجهة الاتصال الخاصة بك. تأكد من تضمين صور المنتجات والأسماء في البريد الإلكتروني الخاص بالتأكيد.
تجعل رسالة التأكيد الإلكترونية هذه من الصعب فهم ما تم طلبه وشحنه
يرغب العملاء في رؤية ما طلبوه دون الحاجة إلى البحث عنه (أو ما هو أسوأ ، حاول تذكر كلمات مرور الحساب للوصول إلى سجل طلباتهم).
2. ملخص الفواتير ومعلومات الدفع
قم بتضمين ملخص الفواتير ومعلومات الدفع في رسائل البريد الإلكتروني الخاصة بالتأكيد. قد يرغب العملاء في الإشارة بسرعة إلى بطاقة الائتمان التي استخدموها. هذا يجعل الأمر أسهل بالنسبة لهم إذا كانوا يريدون معرفة ...
- حيث ستظهر الرسوم في فواتيرهم
- ما الدفع الذي استخدموه ويمكن أن يشيروا إليه إذا كانت هناك مشكلة في الطلب لاحقًا
يمكنك تضمين معلومات الدفع والفوترة الخاصة بالعميل بطريقة آمنة تسهل عليهم الرجوع إليها في لمح البصر.
3. رقم الطلب
إذا اخترت استبعاد المنتج ومعلومات الفوترة في البريد الإلكتروني الفعلي ، فتأكد من منحهم على الأقل الأدوات اللازمة للبحث عنها.
يمكن للعملاء البحث عن رقم تتبع طلباتهم لمعرفة ما قاموا بشرائه وتتبع الشحن والتعامل مع المرتجعات.
4. طريقة الشحن والمعلومات البريدية
هناك شيئان يرغب العملاء دائمًا في تأكيدهما - مكان طلبهم وأين يذهب. ماذا لو كانوا بحاجة إلى التواجد في المنزل لقبول التسليم؟ ماذا لو أدخلوا عن طريق الخطأ عنوانًا قديمًا ويحتاجون إلى تغييره؟
سيساعد التأكيد باستخدام هذا النوع من المعلومات في حل هذه المشكلات بشكل أسرع.
تأكد من أن رسائل التأكيد بالبريد الإلكتروني تؤكد عنوان الشحن وطريقة التسليم.
5. تواريخ وأوقات مهمة
أخبر العملاء بالضبط عندما من المتوقع وصول الحزمة الخاصة بهم.
هذا مهم بشكل خاص إذا كان العملاء سيحتاجون إلى التوقيع على التسليم. كما أنه مفيد للعملاء الذين لديهم غرف بريد غير آمنة ، أو لمن يشترون عناصر عاجلة.
6. معلومات الاتصال التجارية
قم بتضمين معلومات الاتصال الخاصة بنشاطك التجاري في رسالة البريد الإلكتروني الخاصة بالتأكيد. إذا احتاج عملاؤك إلى الاتصال بك ، فأنت لا تريدهم أن يتجولوا في موقع الويب الخاص بك للحصول على معلومات.
إذا لم تقم بتضمين معلومات الاتصال الخاصة بك ، فإنك تخاطر بإعادة العملاء أو إلغاء الطلبات لأنهم لم يتمكنوا من إيجاد طريقة للاتصال بك.
بما في ذلك معلومات الاتصال يساعدك على معالجة مشاكل مثل
- خطأ في الطلب
- تعديل موعد
- أسئلة حول ترتيبهم
قم بتضمين تفاصيل اتصال واضحة في رسالة التأكيد الإلكترونية الخاصة بك.
7. معلومات مفيدة وذات صلة
إذا كنت ترسل بريدًا إلكترونيًا لتأكيد الحدث أو بريدًا إلكترونيًا لتأكيد الموعد ، فأنت بحاجة إلى تزويد الأشخاص بكل ما يحتاجون إلى معرفته مسبقًا.
تتضمن Brooke Kalisiak ، وهي عميل ActiveCampaign ومالك لـ Legacy Physical Therapy ، قدرًا هائلاً من المعلومات المفيدة في رسائل البريد الإلكتروني للتأكيد على متن الطائرة. اشياء مثل:
- معلومات الموعد الأساسية
- مقدمة لمعالجهم
- صور العيادة من الخارج
- شهادات على أساس حالتهم

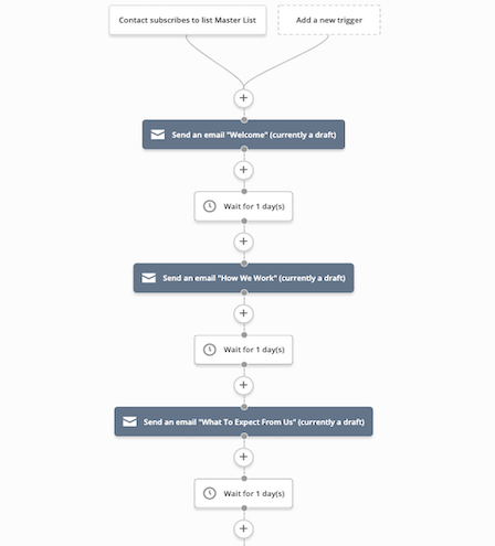
تسلسل البريد الإلكتروني التلقائي الكامل لسارة شتاين.
لا شيء يجعل الناس أكثر استعدادًا لمتابعة الموعد أكثر من الاستعداد لذلك. إذا أخبرتهم بما يمكن توقعه في البريد الإلكتروني لتأكيد موعدك ، فسيثقون بك أكثر.
كيفية إعداد رسائل البريد الإلكتروني للتأكيد
استخدم الأتمتة لإرسال رسائل التأكيد الإلكترونية التي تم تشغيلها بناءً على إجراءات العميل. يكاد يكون من السهل جدًا أن تكون صحيحًا. إليك كيفية استخدام ActiveCAmpaign لأتمتة رسائل التأكيد الإلكترونية الخاصة بك.
- انقر فوق علامة التبويب "الأتمتة" وأنشئ أتمتة جديدة.
- قم بتخصيص تدفق الأتمتة عن طريق إضافة المشغلات والشروط التي سترسل رسائل التأكيد المختلفة الخاصة بك. على سبيل المثال ، قد يكون المشغل هو تقديم طلب يطالب البريد الإلكتروني بالإرسال.
- أنشئ بريدك الإلكتروني الجميل للتأكيد! يمكنك أيضًا اختيار واحد من أكثر من 200 قالب بريد إلكتروني.
- راجع خطوات الأتمتة الخاصة بك واضبطها على Live.
هل أنت جاهز لبدء إصدار تجريبي مجاني من ActiveCampaign وانظر بنفسك؟ ابدأ هنا.
